소·돼지고기 대신에 대체육… 진짜 건강에 좋을까?

◇식물성 대체육 구매 시, 포화지방·나트륨 함량 확인해야
대체육은 크게 ▲식물·곤충 등 다른 단백질이 풍부한 소재를 이용해 고기처럼 만든 것 ▲실험실에서 실제 동물 세포를 배양해 만드는 것으로 나뉜다. 이미 시중에서 판매되고 있는 식품은 전부 전자에 해당한다. 후자는 아직 개발 중으로 국내 시중에 판매되는 상품은 없다.
먼저 마트에서 쉽게 구매할 수 있는 대체육, 그중 가장 대중화된 식물성 대체육 영양성분을 따져보면 실제 고기보다 포화지방과 나트륨 함량이 높은 편이다. 동국대 식품생명공학과 박유헌 교수는 "식물성 소재에는 고체로 잘 굳지 않는 불포화지방산이 많아, 고기와 비슷한 형태를 만들어 주려면 포화지방이 추가로 들어갈 수밖에 없다"며 "나트륨은 맛을 높이기 위해서다"고 말했다. 실제로 지난해 한국소비자원에서 국내 시중에 유통 중인 식물성 대체육 15개 제품을 분석한 결과, 4개 제품에서 소고기 패티(4g, 1일 영양성분 기준치의 27%)보다 포화지방량이 상대적으로 높게 나타났다. 100g당 포화지방이 6~16g 정도로 1일 영양성분 기준치의 40~107%를 차지하는 많은 양이었다. 또 3개 제품에선 나트륨 함량이 100g 당 715~1150mg으로 1일 영양성분 기준치의 36~58%에 달했다. 이런 영양성분은 차후 저감화 방법으로 점점 줄어들 것으로 보인다. 이미 상당수 기업에서 포화지방과 나트륨 수치를 줄였다.
◇식물성 대체육 영양성분 육류와 매우 달라… 대체 아닌 보완 식품으로 봐야
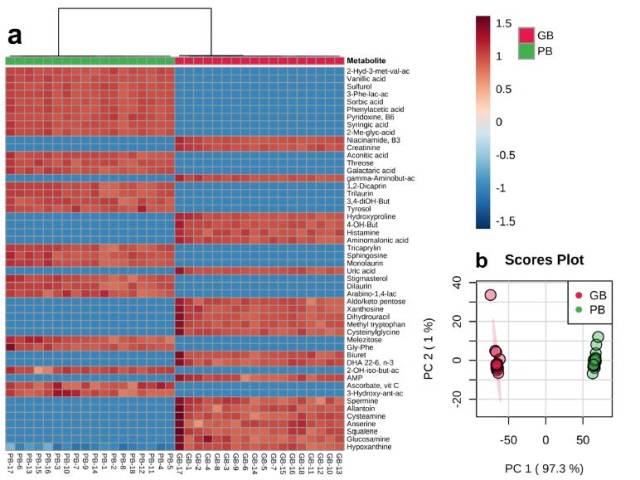
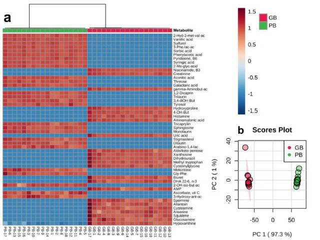
단백질 함량은 식물성 대체육이 더 많은 것으로 조사됐는데, 식물성 단백질은 동물성 단백질을 대체할 순 없다. 식물성 단백질은 동물성 단백질보다 체내 흡수량이 낮고, 필수 아미노산 중 단백질 합성에 꼭 필요한 류신이 적다. 또 식물성 대체육이 육류를 대체하기엔 포함하고 있는 대사산물이 아예 상반된다. 대사산물은 인체를 유지하기 위해 필요하거나 만들어 내는 물질인데, 인체 내 약 2만 6000개 대사산물 중 절반이 식품으로부터 나온다. 2021년 미국 듀크대 연구팀이 식물성 대체육 18개 제품과 소고기 다짐육 18개 제품에 들어있는 영양 성분을 비교 분석한 결과, 들어 있는 성분이 정확히 반대됐다. 스쿠알렌, 안세린, 시스테아민 등은 소고기에만, 피토스테롤, 티로솔 등은 식물성 대체육에만 있었다. 박유헌 교수는 "식물성 대체육은 육류 제품과 들어 있는 영양성분이 매우 달라 현재는 대체재보단 보완책"이라며 "미래엔 식물성 대체육과 배양육이 섞인 혼합 형태 제품이 나오는 등의 노력으로 대체재 역할을 할 수 있을 것"이라고 했다.

◇배양육, 아직 영양성분 부족… 가까운 미래에 대체 가능할 듯
실험실에서 실제 동물 세포를 배양해 만드는 배양육은 어떨까? 실제 동물 세포를 이용하다 보니 식물성 대체육보단 동물성 단백질을 비롯해 고기와 유사한 영양성분을 섭취할 수 있다. 그러나 아직 배양육 분야 기술엔 한계가 있다. 지금은 근육 등 단백질 성분과 맛을 내는 지방을 구현하는 데 초점이 맞춰져 연구되고 있다. 아직 대사성분까지 완전히 대체하는 배양육이 나오긴 이른 것. 서울대 농생명공학부 최윤재 명예교수는 "대사물질은 실제 각 기관에서 대사활동을 하면서 생성된다"며 "실험실에서 세포만 따로 떼 배양한 배양육엔 면역조절인자, 항산화물질, 항염증물질 등 생리활성물질과 크레아틴, 시스테아민, 글루코사민 등 대사산물이 들어가 있기 어렵고, 있다고 하더라도 육류에 비하면 매우 적은 양일 수밖에 없다"고 했다.
그러나 희망은 있다. 배양육은 환경, 식량난, 육류 부족 등 문제를 해결할 수 있는 가장 현실적인 방안으로 꼽혀, 전 세계에서 각종 연구가 빠르게 진행되고 있기 때문이다. 실제로 국제연합식량농업기구(FAO)에서도 2040년 기준 전세계 육류 시장에서 배양육이 35%를 차지하리라 전망했다. 박유헌 교수는 "배양육은 선택이 아니라, 다양한 문제에 대응하기 위해 개발·연구돼야만 하는 분야다"라며 "머지않은 단계에서는 부족한 점을 채워 대체될 것이라고 본다"고 했다.
◇배양육 안전성, 소비자 안심하려면 구체적인 가이드라인 필요
다만, 배양육의 가장 큰 문제는 안전성이다. 배양육은 어떤 세포로도 변할 수 있는 줄기세포, 심장 없이도 오랫동안 살아 증식할 수 있는 불멸화 세포주, 일차배양 세포 등을 배지에서 대량 배양해 만든다. 이때 세포 노화를 억제하기 위해 유전자를 변형하거나, X-ray를 쬐 돌연변이를 유도하는 등의 방식이 활용된다. 또 세포들을 증식시키기 위해 호르몬, 성장인자, 혈청 등과 오염을 방지하기 위한 항생제가 들어간다. 최윤재 교수는 "배지에서 얻어낸 최종 배양육에 항생제가 잔류해 있을 수 있으며, 항생제 외에도 배양할 때 들어간 첨가물들이 알러지, 세포 독성을 유발할 수 있다는 불확실성이 해소되지 않았다"며 "줄기세포를 유도분화·배양할 때 의도한 근육 세포가 아닌 다른 유해한 세포로 분화될 가능성도 있다"고 했다. 이어 "아예 개발하지 말자는 게 아니라, 국민 건강이 먼저이므로 식품의약품안전처에선 엄격하게 검사하는 유럽에서 허가한 후 허가를 논의하는 게 옳다고 본다"고 했다.
배양육의 위해 가능성 때문에 식품의약품안전처 허가 가이드라인이 더더욱 중요해졌다. 박유헌 교수는 "기원 세포주별로 나눠 세부적으로 분화 가능성까지 고려한 세부 지침안이 필요하다"며 "항생제 잔류량은 물론이고 생리활성물질, 항산화제, 보존제, 신호전달물질 등 추가하는 첨가물의 독성 농도, 배양 조건에서 농도, 안전성 평가를 위해 필수로 제출해야 하는 자료 등이 가이드라인에 포함돼야 할 것으로 보인다"고 말했다. 이어 "이렇게 검증된 배양육은 안전하다고 본다"고 했다. 식약처에서는 지난해부터 배양육 안전성 평가와 제조·가공 가이드라인 마련에 돌입했다. 식약처 관계자는 "제대로 검증해 더 안전한 기술이 나오도록 하겠다"며 "가이드라인은 올해 안, 늦어도 내년 초에 나올 예정이다"고 말했다. 한편, 싱가포르는 배양육 판매를 이미 허가했고, 이탈리아는 금지했다.
Copyright © 헬스조선. 무단전재 및 재배포 금지.
- 식물성 대체육은 진화 중… 고기 맛 어떻게 낼까? [주방 속 과학]
- 햇반, 안 데우고 먹어도 될까? [주방 속 과학]
- 콩고기 만들기, 다이어트 하는 분들 주목하세요 - 당신의 건강가이드 헬스조선
- ‘고기보다 나은 고기’는 무엇일까? - 당신의 건강가이드 헬스조선
- 콩으로 만든 '대체육' 인기… 고기와 '영양가' 차이는?
- 삶을까? 구울까? 혈당·체중에 이로운 ‘감자 조리법’은
- 불로장생 꿈꾸는 푸틴, 궁전에 ‘의문의 방’ 있다던데… 정체는?
- 멀미 시달리는 사람들 ‘희소식’… 46년 만에 신약 나왔다
- 양껏 먹으면서 살 안 찔 수, 있다… 방법은?
- 나이 들면 ‘아침 잠’ 사라지는 이유는?