경상국립대 김명옥 교수, 세계 최초 알츠하이머병 예방·치료 가능한 차세대 백신 개발

강연만 2025. 6. 12. 17:01
음성재생 설정 이동 통신망에서 음성 재생 시 데이터 요금이 발생할 수 있습니다. 글자 수 10,000자 초과 시 일부만 음성으로 제공합니다.
번역beta Translated by kaka i
글자크기 설정 파란원을 좌우로 움직이시면 글자크기가 변경 됩니다.

이 글자크기로 변경됩니다.

(예시) 가장 빠른 뉴스가 있고 다양한 정보, 쌍방향 소통이 숨쉬는 다음뉴스를 만나보세요. 다음뉴스는 국내외 주요이슈와 실시간 속보, 문화생활 및 다양한 분야의 뉴스를 입체적으로 전달하고 있습니다.

차세대 에피토프 백신의 신경보호·면역효과 검증
뇌 염증 없이 항체 유도…안전성 확보한 차세대 치매 백신 탄생
의학적 한계 돌파한 국산 백신…치매 치료 패러다임 전환 예고
경상국립대 생명과학부/응용생명과학부 김명옥 교수 연구팀이 알츠하이머병의 예방과 치료가 동시에 가능한 차세대 에피토프 백신을 세계 최초로 개발했다.이와 동시에 김명옥 교수는 원천기술 확보 및 백신 상용화를 위한 글로벌 기술이전을 추진 중이다.

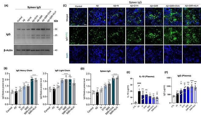
김명옥 교수팀은 Aβ1-10 서열을 분자 동역학(Molecular dynamic simulation) 및 도킹 시뮬레이션(GOLD)으로 최적화한 Aβ1-10 변형 펩타이드(D1H, S8R)를 제작한 후 단백질 캐리어 활용으로 강력한 항 아밀로이드 베타(Aβ) 항체를 유도해 알츠하이머병에서 Aβ 기반 B 세포를 타깃하는 에피토프 알츠하이머병 백신의 신경보호·면역효과를 세계 최초로 검증했다.

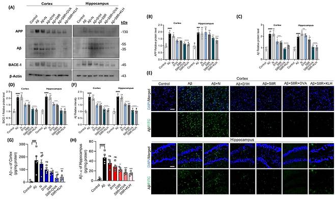
이는 알츠하이머병에서 B 세포를 타깃으로 하는 능동 면역 전략으로 개발된 차세대 백신이다. 연구팀은 마우스 모델에서 해당 백신의 Aβ 축적 억제, 신경염증 완화, 시냅스 회복 및 인지 기능 개선, 비장·혈액 내 항 Aβ 항체 생성을 통한 신경보호 효과를 확인했으며, 이는 알츠하이머병 예방 백신제 개발에 새로운 길이 열린 것으로 평가된다.

김명옥 교수에 따르면, 이번 백신 플랫폼은 알츠하이머병을 효과적으로 지연하기 위한 저비용·장기 지속적인 예방 기술의 핵심 원천이 될 것으로 기대되며, 부작용이 최소화하는 펩타이드 최적화 다중 에피토프 및 나노 입자 전달 시스템 등 후속 연구를 통해 임상 적용 범위를 확대할 계획이라고 밝혔다.
   
김명옥 교수팀은 알츠하이머병 예방 백신의 새로운 패러다임을 제시한 연구 결과를 인정받아 세계적인 학술지 '뇌, 행동 그리고 면역(Brain, Behavior, and Immunity)'(인용지수 19.5, 신경 의학 분야 JCR 상위 2%)에 2025년 6월 8일 온라인 게재됐다.

논문명: A Novel Aβ B-Cell Epitope Vaccine, Aβ1-10 with Carrier Protein OVA and KLH reduce Aβ-induced Neuroinflammation mediated Neuropathology in Mouse Model of Alzheimer's Disease” Brain, Behavior, and Immunity (저자: 책임교신저자 김명옥 경상국립대 교수, 1저자 박준성 경상국립대 박사, 최경환 네덜란드 마스트리히트대 박사, 리아즈 경상국립대 박사 등 총 7명)이다.

또한 이 논문의 주된 내용을 바탕으로 알츠하이머병 백신제 개발 상용화를 염두에 두고 이미 특허등록을 완료했다. 이 특허의 주된 내용이 세계적인 학술지에 논문으로 게재됨으로써 이 기술의 원천성은 더욱 강화될 것으로 기대된다.

알츠하이머병(AD, Alzheimer’s disease)은 전 세계 치매의 70~80% 이상을 차지하며, 기억력 감퇴, 언어 및 집행 기능 저하, 성격변화 등으로 점진적 악화되는 대표적인 퇴행성 뇌질환이다. 지금까지 Aβ 병리를 겨냥한 치료 시도는 크게 두 갈래였다. 

첫째, β·γ-secretase inhibitor를 통해 Aβ 생산 자체를 줄이거나 응집을 차단하려는 접근이다. 둘째, 외부에서 항체를 주사해 독성 Aβ를 제거하는 '수동 면역' 전략이다. 그러나 secretase inhibitor는 뇌 안팎의 필수 기질도 동시에 교란할 위험이 크고, 수동 면역은 비용과 반복 투여 부담·혈관 부작용(ARIA) 우려가 남아 있다. 이러한 한계를 의식해 연구자들은 능동 면역, 즉 백신을 접종해 체내에서 스스로 항-Aβ 항체를 만들게 하는 방법에 주목해 왔다.

문제는 백신이 강한 면역 반응을 일으키면서도 뇌 염증·자가면역성 부작용을 최소화해야 한다는 점이다. Aβ 단백질은 B 세포가 인지하는 N-말단(1–15)과 T 헬퍼(Th) 세포가 인지하는 중앙·C-말단(15–42) 에피토프가 분리돼 있는데, 초기 임상에서 관찰된 뇌염 사례는 Th 세포가 과도하게 활성화된 결과로 해석된다. 

따라서 'B 세포 에피토프만 선택적으로 제시해 항체를 생성하되, Th 세포 반응은 최소화'하는 설계가 핵심이다. Aβ4–10 구간은 항-Aβ 고친화도 항체가 주로 인식하는 우세 B세포 에피토프로, 이 부위를 겨냥한 항체가 섬유 형성을 억제한다는 기존 연구를 기반으로 김명옥 교수 연구팀은 10개 아미노산(Aβ1-10) B-세포 에피토프를 활용한 차세대 알츠하이머병 예방‧치료 백신을 개발하고 마우스 모델에서 탁월한 치료 효능을 확인했다. 

연구팀은 알츠하이머병의 주요병인인 Aβ를 겨냥한 능동 면역(백신) 전략을 수립한 후 독성 없이 면역 반응을 유도할 수 있는 Aβ1–10 서열을 기본 틀로 삼아 세 종류의 변형 펩타이드(N, D1H, S8R)를 합성하고, 그중 면역 예측·독성 분석에서 가장 우수했던 S8R 변형을 두 가지 면역 캐리어 단백질(OVA·KLH)에 각각 접합해 총 다섯 가지 백신 후보를 제작했다. 

분자 동역학 시뮬레이션과 GOLD 도킹 시뮬레이션을 통해 해당 서열이 B 세포 수용체에 안정적으로 결합하고 독성이 없음을 확인한 뒤, 최적 후보 'PEP1'을 선별하고 면역원성을 극대화하기 위해 OVA·KLH 단백질에 결합시켜 가장 효과적인 2종 백신(Aβ1-10-S8R+OVA / +KLH)을 완성했다. 

동물 실험 결과, 백신 접종군은 Aβ, APP, BACE-1 발현 및 뇌 내 Aβ 축적 급감, GFAP, Iba-1, IL-1β, TNF-α 등 신경염증 인자 현저히 감소, PSD-95, SNAP-23, Synaptophysin 회복으로 시냅스 보호, 동물행동실험을 통한 기억 및 인지 기능이 정상 수준으로 회복되는 것을 보여 주목받았다.

특히 OVA·KLH 접합 백신은 비접합 백신보다 항 Aβ IgG(주로 B cell 과 관련된 IgG1) 생성이 크게 증가했고, Aβ 플라크·신경독성·행동 장애를 가장 강력히 억제해 그 효과를 검증했다.

김명옥 교수는 "이번 백신은 단일 B세포 에피토프 기반이지만 검증된 단백질 캐리어와의 결합을 통해 T helper 2(Th2)을 끌어내는 모듈형 플랫폼이다. 이 때문에 재조합 발현 정제 공정을 표준화시키기 쉽고, 2회 접종만으로 항 Aβ igG 역가가 최소 6-9개월 이상 안정적으로 유지되는 것을 확인해 발병 전 예방과 발병 후 진행 억제 및 기능 회복을 한 번에 노릴 수 있는 예방·치료를 겸한 1석2조 전략이 가능하다"고 설명했다. 

연구팀은 현재 다국적 기업에 글로벌 기술이전을 추진 중이며, 임상 독성·면역안전성 평가를 거쳐 상용화를 가속화할 계획이다. 이번 성과는 Aβ 면역치료의 한계를 극복하고 치매 극복 국가전략에 핵심 원천기술을 제공할 것으로 기대된다.

현재 김명옥 교수는 '글로벌 알츠하이머병 선도연구센터'를 추진 중이다. 사람 사후뇌 등 인체 샘플이 풍부한 알츠하이머병 세계 최고 수준의 네덜란드 마스트리히트대학과 공동연구가 가속화될 경우 오가노이드, 3D 인공뇌 모델링 등을 통한 전임상-임상 간격을 좁혀 더욱 상용화를 더욱 가속화시킬 수 있다고 확신하고 있다.

김명옥 교수는 최근 12년간 경상국립대에 과학기술정보통신부(한국연구재단) 국책사업 4개 연구단을 유치(총 270억원)했으며 논문 180여 편(책임교신저자, 인용지수 10 이상 및 JCR 상위 10% 이내 90여 편 포함)을 출간했다. 특히 산학역량 부문에서 기초연구(논문)를 사장시키지 않고 기초연구를 바탕으로 특허(주발명자) 미국특허등록 6건을 포함해 영국, 독일, 프랑스, 중국 등에 70여 건, 바이오 분야 20억원 기술이전을 했다(과기정통부 우수성과 4선 선정). 

또한 인재 양성에도 힘써 박사학위 37명을 배출(지도교수)해 대학교수 등으로 전원 취업했다. 특히 제1저자로 참여한 경상국립대 토종 박준성 박사와 세계 최고의 알츠하이머병 연구진이 속한 네덜란드 마스트리히트대학의 최경환 박사는 올해 3월 15대 1의 치열한 경쟁을 뚫고 세종과학펠로우십(5년간 지원)에 선정됐으며 리아즈 박사는 6년간 김명옥 교수 실험실에서 수학하고 있다. 현재 20여 명의 신경생물학 실험실원들이 연구에 매진하고 있다. 

한편 김명옥 교수는 알츠하이머병 연구로 중요한 성과를 창출해 경상남도 과학기술대상(도지사 표창), 학술부문 올해의 여성과학기술인상(과기정통부 장관상), 교육부장관상, 국가연구개발 성과평가에서 대통령 표창장을 받은 바 있다. 또한 신경생물학 실험실은 우수연구팀으로 선정돼 경상국립대 총장상을 10회 수상했다. 

진주=강연만 기자 kk77@kukinews.com
강연만 기자 kk77@kukinews.com

Copyright © 쿠키뉴스. 무단전재 및 재배포 금지.