"알츠하이머병 예방·치료 동시 가능한 백신, 세계 최초 개발"
[윤성효 기자]
|
|
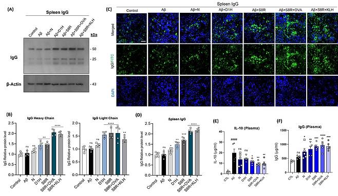
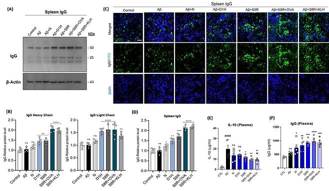
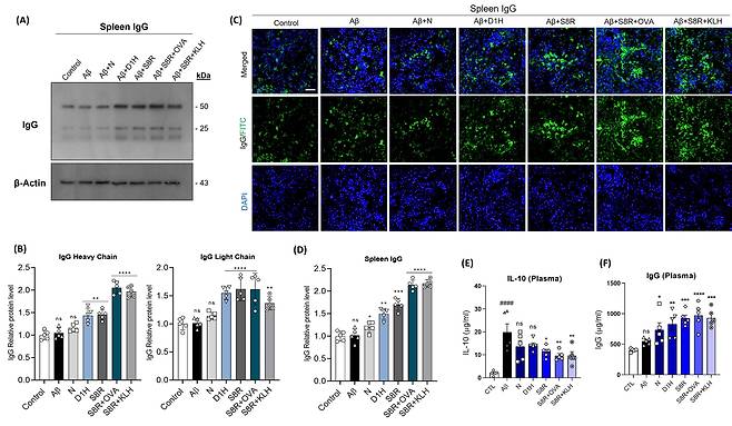
| ▲ (A-B) 뇌에서 증가하는 igG, (C-D) 비장에서 증가하는 igG (E-F) 혈장 내 IL-10 농도와 igG 농도 측정을 통해 백신에 의한 면역원성 증가를 환인 |
| ⓒ 경상국립대 |
경상국립대학교 생명과학부·응용생명과학부 김명옥 교수연구팀이 알츠하이머병의 예방과 치료가 동시에 가능한 차세대 에피토프 백신을 세계 최초로 개발했다. 김 교수는 12일 오후 경상국립대 가좌캠퍼스 자연과학대학에서 기자회견을 열어 이같은 사실을 공개하면서, 관련한 원천기술 확보와 백신 상용화를 위한 기술 이전을 추진 중이라고 밝혔다.
에피토프 백신은 식물이나 동물에서 추출한 물질이 아니고 합성해서 만들어진 것이다. 이 백신은 우리 몸의 면역세포 중 하나인 B세포만을 선택적으로 자극해서, 부작용 없이 강력한 항체를 스스로 만들어내도록 설계된 것이 특징이다.
실험용 생쥐 대상 결과, 백신 접조 후 뇌 속 독성 물질 줄고 기억력 등 회복
실험용 생쥐를 대상으로 한 결과, 이 백신을 맞은 경우 뇌 속 독성 물질이 줄고, 기억력과 인지 기능이 회복됐다. 백신 효과는 6~9개월 이상 유지되는 것으로 나타났으며, 특히 두 번만 접종해도 효과가 충분했다고 한다.
김명옥 교수팀은 "단백질의 한 부분인 '아밀로이드 베타(Aβ)'의 Aβ1-10서열을 분자 동역학과 도킹 시뮬레이션으로 최적화한 Aβ1-10 변형 펩타이드를 제작한 후 단백질 캐리어 활용으로 강력한 항 아밀로이드 베타(Aβ) 항체를 유도해 알츠하이머병에서 Aβ 기반 B세포를 타깃하는 에피토프 알츠하이머병 백신의 신경보호·면역효과를 세계 최초로 검증했다"라고 설명했다.
김 교수팀은 "이는 알츠하이머병에서 B 세포를 타깃으로 하는 능동 면역 전략으로 개발된 차세대 백신"이라며 "마우스 모델에서 해당 백신의 Aβ 축적 억제, 신경염증 완화, 시냅스 회복 및 인지 기능 개선, 비장·혈액 내 항 Aβ 항체 생성을 통한 신경보호 효과를 확인했다. 이는 알츠하이머병 예방 백신제 개발에 새로운 길이 열린 것으로 평가된다"라고 했다.
김명옥 교수는 "이번 백신 플랫폼은 알츠하이머병을 효과적으로 지연하기 위한 저비용·장기 지속적인 예방 기술의 핵심 원천이 될 것으로 기대된다"라며 "부작용이 최소화하는 펩타이드 최적화 다중 에피토프 및 나노 입자 전달 시스템 등 후속 연구를 통해 임상 적용 범위를 확대할 계획"이라고 밝혔다.
|
|
| ▲ 경상국립대학교 김명옥 교수, 박준성 박사, 최경환 박사, 리아즈 박사 |
| ⓒ 경상국립대 |
경상국립대는 "이 논문의 주된 내용을 바탕으로 알츠하이머병 백신제 개발 상용화를 염두에 두고 이미 특허등록을 완료했다"라며 "이 특허의 주된 내용이 세계적인 학술지에 논문으로 게재됨으로써 이 기술의 원천성은 더욱 강화될 것으로 기대된다"라고 했다. 특허명은 "아밀로이드 베타 유래 에피토프를 유효성분으로 포함하는 알츠하이머병 치매 백신 조성물 및 이의 용도"다.
알츠하이머병은 전 세계 치매의 70~80% 이상을 차지하며, 기억력 감퇴, 언어 및 집행 기능 저하, 성격변화 등으로 점진적 악화되는 대표적인 퇴행성 뇌질환이다. 세계 학계에서는 알츠하이머를 비롯한 치매 관련 치료제 개발을 해오고 있다.
김 교수팀은 해당 백신의 동물행동실험을 통해 기억과 인지 기능이 정상 수준으로 회복되는 것을 보여 줬다고 전했다.
김 교수는 "이번 백신은 재조합 발현 정제 공정을 표준화시키기 쉽고, 두 차례 접종만으로 항체가 최소 6~9개월 이상 안정적으로 유지되는 것을 확인해, 발병 전 예방과 발병 후 진행 억제 및 기능 회복을 한 번에 노릴 수 있는 예방·치료를 겸한 1석 2조 전략이 가능하다"라고 설명했다.
연구팀은 현재 다국적 기업에 글로벌 기술이전을 추진 중이며, 임상 독성·면역안전성 평가를 거쳐 상용화를 가속화할 계획이다.
김명옥 교수는 알츠하이머병 연구로 중요한 성과를 창출하여 경상남도 과학기술대상(도지사 표창), 학술부문 올해의 여성과학기술인상(과기정통부 장관상), 교육부장관상, 국가연구개발 성과평가에서 대통령 표창장을 받았다.
이번 연구성과는 과학기술정보통신부 한국연구재단 '바이오·의료 기술개발사업'의 지원을 받아 수행됐다.
Copyright © 오마이뉴스. 무단전재 및 재배포 금지.
- 미중 경쟁 속 양자택일? 한국도 판을 바꿀 무기가 있다
- 대법원장과 판사들은 아직도 이 대통령 머리 위에 있다
- [단독] 방첩사, 여인형 측근 '육본 감찰실장' 추진했나..."내란 후 육군 장악 의도"
- 위성락 부동산 투기 논란... 이 대통령의 '그 공약'을 다시 꺼내야 합니다
- 이 대통령 지시 통했나...합참 "북 대남방송 중지, 어젯밤이 마지막"
- 대통령실 파견 공무원 쓰러진 이유, '인력난' 심각했다
- "대선 후보 인터뷰했지만 ..." 홍진경 유튜브 후폭풍
- 무죄, 무죄, 무죄... 검찰의 완벽한 흑역사 '김학의 출금' 사건
- TK 송언석·수도권김성원 국힘 원내대표 출사표, 친윤·친한 세대결 이어지나
- 백해룡 경정 "검찰 또 셀프수사? 경거망동말라"

