[쿠키과학] 항생제 내성 슈퍼박테리아 방패막 '바이오필름' 깨는 치료법

이재형 2025. 5. 29. 18:13
음성재생 설정 이동 통신망에서 음성 재생 시 데이터 요금이 발생할 수 있습니다. 글자 수 10,000자 초과 시 일부만 음성으로 제공합니다.
번역beta Translated by kaka i
글자크기 설정 파란원을 좌우로 움직이시면 글자크기가 변경 됩니다.

이 글자크기로 변경됩니다.

(예시) 가장 빠른 뉴스가 있고 다양한 정보, 쌍방향 소통이 숨쉬는 다음뉴스를 만나보세요. 다음뉴스는 국내외 주요이슈와 실시간 속보, 문화생활 및 다양한 분야의 뉴스를 입체적으로 전달하고 있습니다.

KAIST-일리노이대, 미세방울로 유전자 표적 나노입자 전달
슈퍼박테리아 대응 치료전략 개발 기대
슈퍼박테리아 포도상구균을 표적하는 유전자 치료제 BTN-MB의 작동 원리. KAIST

KAIST가 국제 공동연구로 슈퍼박테리아의 방패역할을 하는 바이오필름을 뚫을 수 있는 치료 플랫폼을 개발했다.

대표적 슈퍼박테리아인 포도상구균(MRSA)은 기존 항생제를 견디는 높은 내성을 지녀 감염 시 위험한 상황을 초래할 수 있다.

특히 강력한 미생물 보호막인 바이오필름을 형성함으로써 외부 치료제를 효과적으로 차단하는 능력을 갖고 있다.

KAIST 생명과학과 정현정 교수팀은 미국 일리노이대 공현준 교수팀과 미세방울로 유전자 표적 나노입자를 전달해 바이오필름을 돌파하는 플랫폼을 개발했다.

공동연구팀은 바이오필름  형성 ‘icaA’, 세포분열 ‘ftsZ’, 항생제 내성‘mecA’ 등 포도상구균의 주요 유전자 3종을 동시에 억제하는 짧은 DNA 조각을 설계했다.

또 이를 탑재해 균 내로 전달하는 나노입자(BTN)를 고안했다.

아울러 미세방울(MB)을 사용해 포도상구균이 형성한 미생물막 바이오필름에 대한 투과성을 높이는 기술을 병용해 세균의 증식과 내성 획득을 원천 차단하는 이중타격 전략을 구현했다.

이 시스템은 MB가 포도상구균이 형성한 세균성 생체막 내 압력을 변화시켜 BTN의 침투를 가능하게 만들고, 이어 BTN이 생체막의 틈으로 침투해 유전자 억제제를 정확히 전달하는 원리다.

특히 규조류 유래 MB를 물리적 전달 촉진체로 활용해 포도상구균의 생체막을 물리적으로 붕괴시키고, 짧은 DNA 조각을 탑재한 BTN이 효과적 전달돼 포도상구균의 주요 유전자 3종을 억제한다.

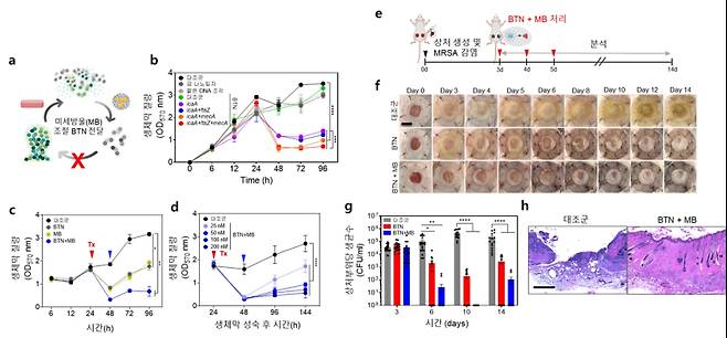
실제 연구팀이 돼지의 피부감염 생체막 모델과 포도상구균 감염 생쥐 모델에 시험한 결과, BTN‑MB 치료군은 생체막 두께가 크게 감소하고 세균 수와 염증 반응도 현저히 줄어드는 치료 효과를 확인했다.

유전자 치료제 BTN-MB의 병용처리 효능에 대한 모식도(a) 및 다중 유전자 억제에 따른 슈퍼박테리아(MRSA) 생체막 질량 감소 결과(b), 돼지 피부 감염 생체막 모델에서의 BTN-MB의 시간에 따른 항균 효능(c,d), 쥐의 피부 상처감염 모델에서 BTN-MB에 의한 항균 효능 검증 실험 모식도(e), 쥐의 피부 상처 회복 효과(f)와 상처 부위의 항균 효과(g), 및 조직학적 분석 결과(h). KAIST

정 교수는 “이번 연구는 나노기술과 유전자 억제, 물리적 접근법을 융합해 기존 항생제가 무력한 슈퍼박테리아를 치료할 가능성을 제시한 것”이라며 “향후 다양한 내성균 감염 치료에 적용할 수 있도록 연구를 확대하겠다”고 말했다.

한편, 이번 연구는 KAIST 생명과학과 정주연 학생과 일리노이대 안유진 박사가 제1저자로 참여했고, 연구결과는 국제학술지‘어드밴스드 펑셔널 머터리얼스(Advanced Functional Materials)’ 지난 19일자 온라인에 게재됐다.

(논문명 : Microbubble-Controlled Delivery of Biofilm-Targeting Nanoparticles to Treat MRSA Infection ※ DOI: https://doi.org/10.1002/adfm.202508291)

이재형 기자 jh@kukinews.com

Copyright © 쿠키뉴스. 무단전재 및 재배포 금지.