[쿠키과학] "사람 폐 그대로, 질병연구 정확도 획기적 향상"… 생명연, ‘폐포 어셈블로이드’ 개발
세포 상호작용, 감염성질환 반응 정밀 구현
코로나, 조류독감, 사스 등 연구 활용

호흡 할 때 외부 공기와 직접 접촉하는 폐는 다양한 세균이나 바이러스와 같은 감염성 병원체나 미세먼지 등 유해물질에 지속 노출된다.
이 과정에서 폐포의 상피세포와 대식세포가 상호작용해 폐 조직을 보호하고 면역반응을 조율하는 역할을 수행한다.
폐의 세포 간 상호작용과 면역기능 연구는 주로 생쥐 등 동물모델에 의존했다. 하지만 인간과 동물 간 생리적 차이로 실제 사람 폐 세포의 상호작용과 면역반응을 정확히 재현하는 데 한계가 있었다.
이를 대체하기 위한 폐 오가노이드 역시 면역세포가 포함되지 않아 실제 복잡한 폐의 면역환경을 재현하는 데 어려움이 있었다.
인간 폐조직 재현한 오가노이드 개발
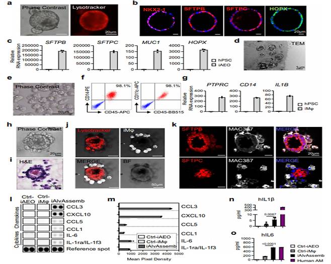
한국생명공학연구원(이하 생명연) 줄기세포융합연구센터 이미옥 박사팀이 질병관리청과 공동으로 인간의 폐 환경을 모사하는 3D 인공폐 모델 '폐포 어셈블로이드(iAlvAssemb)'를 개발했다.
이번에 개발한 폐포 어셈블로이드는 실제 사람 폐의 구조와 면역반응을 모사할 수 있도록 구성한 인공조직으로, 기존 단일 조직 오가노이드나 동물모델이 재현하지 못했던 폐포 내 다양한 세포 상호작용과 감염성질환 반응을 정밀하게 구현한 것이 특징이다.
연구팀은 인간 다능성 줄기세포(hPSC)에서 유도한 폐포 상피세포 유사 세포(iAEOs)와 대식세포 유사 세포(iMφ)를 3차원 환경에서 공동 배양해 실제 폐 구조와 면역반응을 재현할 수 있는 유도 폐포 어셈블로이드를 제작했다.
또 두 세포군 각각의 분화 및 기능적 특성을 최적화하고 공동 배양을 위한 맞춤형 배양 조건을 확립, 세포 간 상호작용을 안정적으로 유지하는데 성공했다.
특히 감염모델 실험에서 폐포 어셈블로이드를 이용해 결핵균감염 시 대식세포가 주요 감염 타겟이 되며, 감염에 따른 세포 사멸 및 대사 변화가 기존에 보고된 인간 폐포 대식세포 반응과 유사하게 나타남을 입증했다.
이와 함께 감염 시 대식세포의 에너지대사 저하 및 세포 괴사 경향을 관찰, 질병 모델링 플랫폼으로서 활용 가능성을 확인할 수 있었다.
이는 최초로 생체 내 반응을 연구실에서 재현하고 분석할 수 있는 플랫폼을 개발한 연구성과로, 생체 외부 환경에서 폐와 대식세포의 상호작용과 조직적응을 확인한 성과다.
이를 활용하면 손상된 상피세포 제거, 산화지질 흡수, 결핵균 감염 반응 등 실제 폐포 대식세포가 수행하는 기능을 정교하게 재현할 수 있다.
이번 연구는 폐질환 연구 및 신약개발 성공가능성을 크게 높이고, 인간조직유사도를 기반으로 새로운 약물 평가법을 제시해 동물실험 축소를 위한 중요 기술이 될 것으로 기대된다.
실제 이번에 개발한 모델은 중증 코로나바이러스 감염증과 고위험조류독감 연구에 활용 중이며, 국가전임상지원센터(KPEC)는 이 모델을 산·학·연이 발굴한 호흡기바이러스(SARS-CoV-2, Influenza) 치료제 후보물질 유효성 평가에 적용하고 있다.
이 박사는 “이번 성과는 그동안 오가노이드 연구에서 면역세포 부재가 주요 기능적 한계로 지적 받은 것을 극복할 수 있는 폐 손상 및 감염성 질환 연구를 위한 새로운 3D 연구플랫폼”이라며 “향후 폐포 어셈블로이드를 활용해 빠르고 정확한 폐 면역반응 모사로 폐 재생 신약개발 및 신변종 감염병 신속 대응에 기여할 것으로 기대된다”라고 밝혔다.
한편, 이번 연구성과는 지난달 9일 국제학술지 ‘네이쳐 커뉴미케이션(Nature Communications (IF 14.7)) 온라인 에 게재됐다.
(논문명 : Generation of induced alveolar assembloids with functional alveolar-like macrophages / 교신저자 : 생명연 이미옥 박사, 아주대 김정현교수 / 제1저자 : 생명연 강지수, 이영선, 질병청 이영선, 길다연)

이재형 기자 jh@kukinews.com
Copyright © 쿠키뉴스. 무단전재 및 재배포 금지.
- 이란 대통령 “일부 국가 종전 중재 시도”…트럼프 “항복 외 합의없어”
- 지수는 패닉·종목은 기회?…널뛰기 장세에 등판 ‘코스닥 액티브ETF’
- UAE 체류 국민 귀국 준비…정부, 내일 290석 전세기 띄운다
- 조용한 질주에 ‘AI 경험’ 더했다…르노 ‘플래그십 승부수’ 필랑트 [시승기]
- ‘국제 유가 100달러’ 코앞…‘호르무즈 마비’에 WTI 90달러 돌파
- 롯데리아·맥도날드와 나란히 먹어봤다…‘2500원 버거’의 정체 [리뷰로그]
- 수천만원 쏟아 1만 구독자…뉴미디어 손댄 자치구 ‘무거운 어깨’
- SK배터리, 美 공장 직원 1000명 ‘대량 해고’…전체 인력의 37%
- 사상 첫 자국 AI ‘공급망 위험’ 지정…美 국방부, 앤트로픽에 “안보 위협” 통보
- 대출금리 상승, 조달비용 완화…예대금리차 5개월 만에 ‘쑥’