노화 세포에만 '킬러 약물' 전달…UNIST, '황반변성' 회복 기술 개발
전체 맥락을 이해하기 위해서는 본문 보기를 권장합니다.
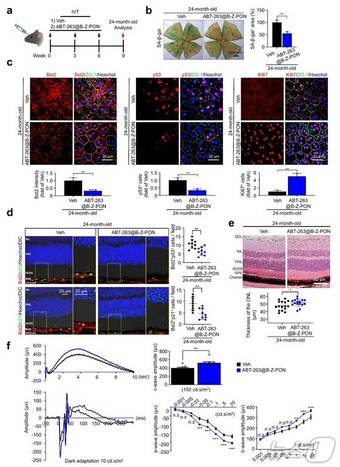
3대 실명 원인 질환 중 하나인 '황반변성' 환자가 급증하는 가운데, 시력을 떨어뜨리는 근본 원인 세포만을 선택적으로 제거해 시기능을 되돌리는 기술이 개발됐다.
울산과학기술원(UNIST) 화학과 유자형 교수와 건국대병원 안과 정혜원 교수팀은 노화된 망막색소상피세포(RPE)만 골라서 제거 약물을 전달하는 나노 입자를 개발했다고 9일 밝혔다.
이 글자크기로 변경됩니다.
(예시) 가장 빠른 뉴스가 있고 다양한 정보, 쌍방향 소통이 숨쉬는 다음뉴스를 만나보세요. 다음뉴스는 국내외 주요이슈와 실시간 속보, 문화생활 및 다양한 분야의 뉴스를 입체적으로 전달하고 있습니다.

(울산=뉴스1) 김세은 기자 = 3대 실명 원인 질환 중 하나인 '황반변성' 환자가 급증하는 가운데, 시력을 떨어뜨리는 근본 원인 세포만을 선택적으로 제거해 시기능을 되돌리는 기술이 개발됐다.
울산과학기술원(UNIST) 화학과 유자형 교수와 건국대병원 안과 정혜원 교수팀은 노화된 망막색소상피세포(RPE)만 골라서 제거 약물을 전달하는 나노 입자를 개발했다고 9일 밝혔다.
망막색소상피세포의 노화는 황반변성의 주요 원인으로 지목된다. 최근 이 노화 세포를 제거할 수 있는 세놀리틱스(Senolytics) 계열 약물이 주목받고 있지만, 정상 세포에 이 약물이 들어가면 독성 부작용이 일어난다.
연구진이 개발한 나노입자는 노화 세포에만 이 약물을 전달하는 역할을 한다. 노화 RPE는 표면에 Bst2라는 단백질이 많은데, 나노입자 겉면에 이 단백질에만 결합하는 특이 항체를 장착했기 때문이다.

노화된 RPE 표면에 Bst2라는 단백질이 많다는 점도 이번 연구를 통해 처음으로 밝혀졌다. 연구진은 자연 노화 쥐와 화학 약물로 병리적 노화를 유도한 쥐의 유전자 데이터를 교차 분석해 이를 발굴했다.
개발된 나노입자에 약물을 담아 쥐의 안구에 주사한 결과, 정상 세포 손상 없이 노화 세포만 제거됐으며, 빛에 대한 전기적 반응(망막 전위도)이 유의미하게 커지며 시각 기능이 회복되는 것을 확인했다.
정혜원 교수는 "증상 완화에 머물렀던 기존 치료 방식과 달리, 질환의 출발점 자체를 겨냥했다는 점에 차별점이 있다"며 "마땅한 표준치료법이 없는 건성 노인성 황반변성에서 새로운 치료 접근이 될 수 있을 것으로 기대한다"고 말했다.
이번 연구는 과학기술정보통신부 한국연구재단(NRF)과 보건복지부 한국보건산업진흥원(KHIDI)의 한국형 ARPA-H 프로젝트 등의 지원을 받아 수행됐으며, 결과는 국제학술지 네이처 커뮤니케이션즈(Nature Communications)에 지난달 18일 게재됐다.
syk000120@news1.kr
Copyright © 뉴스1. All rights reserved. 무단 전재 및 재배포, AI학습 이용 금지.
- '애마부인' 안소영 "촬영 차량 팔당댐 추락, 다들 '죽었다' 통곡"
- '성과급 7억 예상' SK 하이닉스 생산직 "공고 졸업 후 입사…인생이 달다"
- 마흔 독신 파티인데 축의금?…계좌번호 찍힌 초대장에 '술렁'
- 머슴 구하세요?…"시급 1만3000원, 아이 하원·요리·목욕·병원까지" 뭇매
- 코인 리딩방 사기 전재산 잃은 아내, 시녀 취급한 남편…"안락사 알아봤다"
- 강원도 '60만원 수학여행' 결국 취소…"추억 빼앗겼다" vs "주최 측 꿍꿍이"
- 문채원, 6월 '품절녀' 된다…"비연예인 배우자와 비공개 결혼식"
- 여성 임원이 남자 직원 차에 몰래 GPS 설치 "한 때 연인"…남성은 퇴사
- 오연수, 절친 배우 정선경 근황 공개 "日서 엄마의 삶…너무 행복하다고"
- "13세 성추행 과외교사는 04년생 XX대학생"…사진·이름 '신상' 급속 확산