장교 후보생된 삼성가 4세, 단기복무장려금 ‘1200만원’ 받는다[이현호의 밀리터리!톡]
소위 임관 후 복무장려금 1200만원 입금
노블레스 오블리주 실천, 봉급까지 ‘기부’

“필승! 사관후보생 이지호, 포기하지 않겠습니다.”
이재용 삼성전자 회장의 장남 이지호(24)씨가 지난 9월 23일 경남 창원시 진해구 해군사관학교 웅포강당에서는 열린 제139기 해군 학사사관후보생(OCS·Officer Candidate School) 입교식에서 장교교육대 대대장(중령)과 악수한 후 관등 성명과 앞으로 훈련에 임하는 의지를 우렁찬 목소리로 외친 한 마디다.
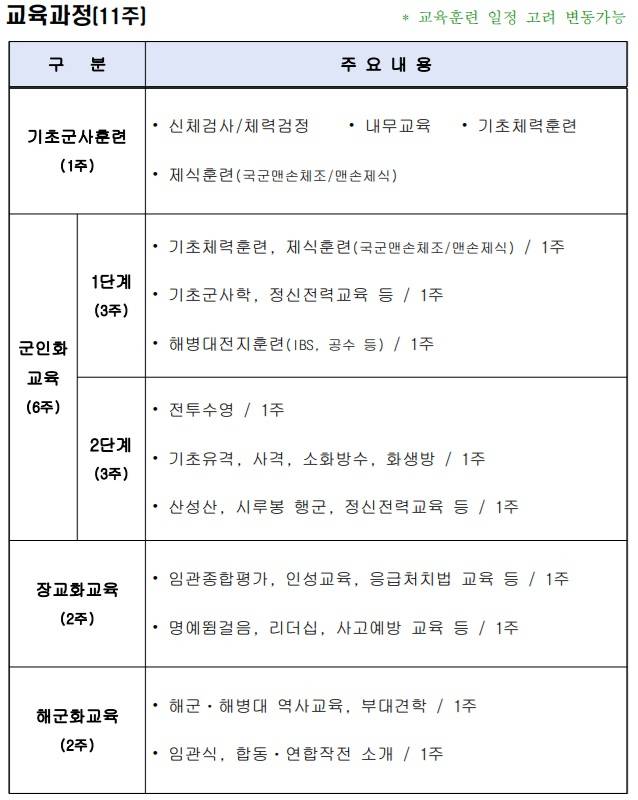
이씨는 지난 15일 입영한 이후 일주일의 가입교 기간까지 11주 동안 민간인에서 해군 장교로 거듭나기 위한 고된 교육·훈련에 들어간다. 큰 소리로 외쳤던 것처럼 포기하지 않고 훈련을 끝마치면 오는 11월 28일 임관식을 갖고 12월 1일 자로 해군 소위로 임관하게 된다. 소위는 위관급 장교의 세 계급 가운데 맨 아래 계급이다. 이씨의 보직은 통역 장교다.
1주차 기초군사훈련(기초체력훈련·제식훈련 등)을 받아서 그런지 이씨는 입영 때보다 다소 수척해진 모습이었다. 입교식 때 훈련관이 옷매무새를 지적하고 경례 자세를 고칠 때마다 긴장하는 모습이 역력했다.
그런데 주목할 만한 것이 해군 장교가 되기 위한 첫발을 뗀 삼성가 4세 이씨도 앞서 같은 길을 걸었던 선배 해군 장교들처럼 입교식 이후 국가로부터 매달 ‘봉급’(급여)을 지급 받는다는 것이다. 11주 교육 과정은 학사사관후보생 신분으로 사관학교 4학년과 똑같이 한 달에 165만 원이 통장으로 들어온다. 총 2차례 받는데 9월 15일 입교해 10월달에 9·10월 봉급이 함께 나오고 11월달에 11월 봉급이 지급된다.
5~6주 기초군사훈련을 받는 육·해·공군, 해병대 훈련병은 훈련소 입소 후 이등병 신분이다. 2025년 기준으로 이등병 봉급은 75만원(장병내일준비적금 지원금 55만 원을 더하면 최대 130만 원)과 비교하면 30여만 원 차이가 난다.
이후에 12월 1일자 소위로 군 복무를 시작하면 이 때부터 기본급으로 소위 1호봉인 201만 7300원(세전)을 받는다. 1년이 지나 중위로 진급하면 중위 1호봉 216만 3900원(세전)을, 제대 1년 전부턴 중위 2호봉인 225만 5800원(세전)을 받는다. 병장 150만 원(장병내일준비적금 지원금 55만 원을 더하면 최대 205만 원)과 비교하면 20여 만원 차이다. 봉급은 매월 10일 나오고 각종 수당은 25일 추가로 받는다.

게다가 1000만 원이 넘는 목돈도 함께 받는다. 단기복무 장교의 지원율 제고를 위해 임관 즉시 일시에 지급하는 ‘단기복무장려지원금’(수당) 1200만 원을 지급 받을 수 있다. 국방부가 하락하는 단기복무 장교·부사관의 지원율을 높이기 위한 유인책으로 만든 제도로 2023년 900만 원에서 2024년부터 1200만 원으로 인상됐다.
그러나 단기복무장려금은 학사사관후보생으로 선발됐다고 모두 지급받는 것이 아니다. 대학 재학생, 즉 졸업 예정자로서 지원해 학사사관후보생으로 선발될 때 받을 수 있다. 대학 졸업자는 제외된다. 이씨는 미국 콜럼비아대학교 재학생으로 학사사관후보생에 지원해 지급 대상에 해당된다. 다만 학사사관후보생 지원 초기에 단기복무장려금을 신청하지 않았다면 받지 못한다. 이씨가 단기복무장려금을 신청했는지 여부에 대해 해군 측은 개인정보라며 확인해 주지 않았다.
훈련기간과 임관 후 의무복무기간 36개월을 포함한 군 생활 기간은 총 39개월이다. 종합해보면 이 기간 이씨가 국가로부터 받을 수 있는 봉급(세전)은 최소 9000만 원이 넘는 것으로 추산된다. 통역 장교로 복무하는 이씨의 보직과 복무 부대는 교육훈련 성적 등을 감안해 임관 시 결정된다.
2000년 미국에서 태어나 한국과 미국 복수 국적을 가지고 있던 이씨는 해군 장교로 병역 의무를 다하기 위해 미국 시민권까지 포기해 재계에선 ‘노블레스 오블리주 실천’이라는 평가가 나왔다.
이와 관련 일각에서 주목할 볼만한 주장도 제기된다. 이씨가 삼성가 4세답게 3년 복무기간 받게 되는 9000만 원이 넘는 봉급을 저축해 제대 후 사회에 기부한다면 진정한 노블레스 오블리주 실천이 더욱 빚을 바라게 될 것이라는 시각이다.
앞서 최태원 SK그룹 회장의 차녀인 최민정씨는 지난 2014년부터 해군 장교로 3년, 김승연 한화그룹 회장의 장남인 김동관 한화그룹 부회장도 2006년부터 공군 장교로 3년, 정몽준 아산재단 이사장의 장남인 정기선 HD현대 수석부회장은 2005년부터 육군 장교로 2년간 근무했지만 이들 모두 봉급을 기부했다는 소식은 없었다.
그래서 이씨는 재벌가 자녀로서 모범적 군 생활과 뜻 깊은 기부까지 첫 사례를 선보인다면 39개월의 긴 장교 생활을 선택한 게 국방의 의무를 다하려는 진정성에서 비롯됐다는 평가를 받을 수 있다는 것이다.

Copyright © 서울경제. 무단전재 및 재배포 금지.
- “타투 지우더니”…나나, 적나라한 란제리 화보 속 늘씬 몸매 [N샷]
- “하이닉스 40만원 찍었는데”…2만원대에 산 전원주, ‘나는 안 판다’ 투자법 화제
- 전소미, 초미니 보디슈트만 입고 과감한 '파격 노출'…'바비인형인 줄'
- 송지효, 직접 브라톱 입고 선보인 섹시미…남다른 볼륨감 [N샷]
- 제니, 파격 노출 속옷 화보…인형 같은 비주얼 [N샷]
- '공개열애' 이채민♥류다인, 꿀 떨어지는 달달한 럽스타그램…생일파티도 함께
- 문가영, 란제리에 호피 재킷만 입었다…파격 섹시 [N샷]
- '한국인·중국인은 오지 마' 식당 늘어나는데…일본 여행 또 '역대급' 찍었다
- 40세 산다라박, 파격 레이스 란제리룩…반전 매력 [N샷]
- '11월 결혼' 이장우, 조혜원과 웨딩화보 공개…함박웃음 속 '저 장가갑니다'