두경부암 항암제 효과, ‘이것’ 때문에 낮아졌다
다양한 유전자 돌연변이 동반 두경부암 오가노이드 배양 성공적 시행 성과
두경부암 치료 저항성 핵심 조절인자 규명으로 극복 가능 치료 전략 제시

우리나라 연구팀이 국제 공동 연구를 통해 세계 최초로 두경부암 오가노이드에 담긴 단일세포 전사체를 분석하여 두경부암 치료에 저항하는 기전과 핵심 조절 인자를 규명했다.
연구팀은 이번 연구 결과가 두경부암 치료 예후를 높이는 치료제 개발에 단초가 될 것으로 내다봤다.
연세대학교 강남세브란스병원 이비인후과 박영민 교수팀은 미국 USC(University of Southern California) 두경부센터 Dechen Lin 교수 등과 국제 공동 연구팀을 꾸려 두경부암 오가노이드 생성을 통한 단일세포 전사체 분석을 시행했다.
연구팀은 구강과 인·후두를 덮고 있는 상피세포에서 기원한 악성 종양인 두경부 편평상피세모암종이 수술, 화학 약물, 방사선 치료 같은 병합 치료를 시행해도 사망률이 높다는 점과 최근 타 암종은 면역항암제 개발로 치료 결과가 개선되었음에도 혁신적인 치료제 개발이 더디다는 점을 개선하고자 연구에 돌입했다.
연구팀은 두경부암 환자 31명의 종양 세포를 채취하여 세계 최초로 환자 유래 종양 오가노이드를 만들었다. 연구팀은 두경부암 환자 유래 종양 오가노이드가 실제 환자 종양과 유전적 특성은 물론, 조직학적 형태를 매우 유사하게 보유함을 확인했다. 더하여, 장기간 배양을 거듭해도 동일 특징을 보유해 실제 종양을 잘 대표할 수 있는 신뢰도 높은 모델임을 확인했다.

또한, 연구팀은 배양한 오가노이드에 두경부암 치료에 사용되는 대표 항암제인 ‘시스플라틴(Cisplatin)’ 을 적용한 결과, 반응 정도가 실제 환자 치료 결과와 일치해 치료 반응 예측 도구가 될 수 있음도 밝혀냈다.
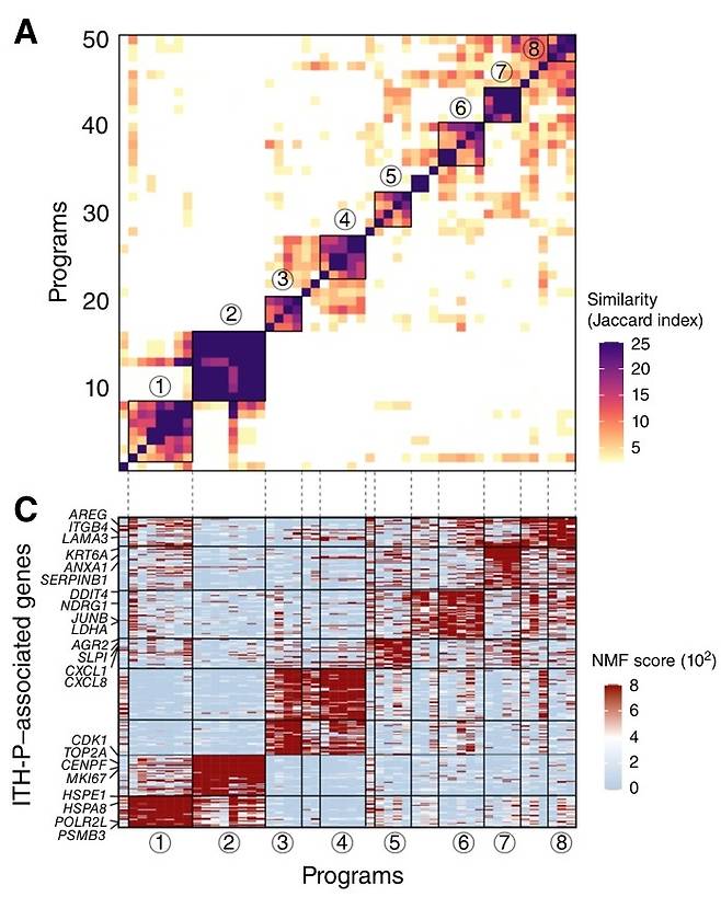
![[그림1] 두경부암 오가노이드 단일세포 전사체 분석을 통한 이질성 탐색 및 치료 저항성 관련 유전자 모듈을 규명함.](https://img4.daumcdn.net/thumb/R658x0.q70/?fname=https://t1.daumcdn.net/news/202508/13/sportskhan/20250813192839589ugmi.jpg)
연구팀은 전체 RNA 및 단일세포 RNA 분석을 통해 오가노이드 내에 존재하는 분자 아형(subtype)과 종양 내부 유전자 발현의 다양성(전사적 이질성)을 확인했다. 이는 두경부암 환자 종양에서도 관찰되는 특징이기에 두경부암 오가노이드가 치료 전 환자 반응성을 예측하고 최적의 약제를 선택함에 사용될 가능성이 있다고 연구팀은 보고 했다.
연구팀은 두경부암 세포가 상피세포와 간엽세포 특징을 동시에 지닌 ‘혼합형 상피-간질엽 전이(hybrid EMT)’ 상태를 보이면 항암제 시스플라틴 저항성을 일으켜 반응도가 낮아짐도 밝혔다. 더하여 암세포 내부 AREG(암피레귤린) 단백질 발현이 ‘혼합형 상피-간질엽 전이(hybrid EMT)’ 발현에 핵심 조절 인자로 작용함을 확인했다.
![[그림2] 연구팀이 다양한 유전자 돌연변이를 동반한 두경부암 오가노이드 배양에 성공했음을 보여주는 두경부암 오가노이드 라이브러리.](https://img3.daumcdn.net/thumb/R658x0.q70/?fname=https://t1.daumcdn.net/news/202508/13/sportskhan/20250813192840916qsqi.jpg)
연구를 주도한 박영민 교수는 “세계 최초로 두경부암 환자 종양 조직을 이용해 두경부암 오가노이드를 생성하고 치료 저항성 기전을 밝혔다는 점에 큰 의의를 둘 수 있다. 또한 치료 저항성 극복 전략을 동물 모델 실험을 통해 제시하였다는 점도 중요하다. 이번 연구 결과가 향후 난치성 두경부암 환자 생존율 개선을 위한 활동에 기반이 되기를 바란다”고 말했다.
논문은 미국암연구협회가 발행하는 학술지 ‘Cancer Research (IF 16.6)’ 최신호에 ‘Genomic and single-cell analysis characterize patient-derived tumor organoids to enable personalized therapy for head and neck squamous cell carcinoma (두경부 편평상피세포암의 정밀 치료를 위한 환자 유래 종양 오가노이드의 유전체 및 단일세포 분석 결과)’ 라는 제목으로 수록됐다.
강석봉 기자 ksb@kyunghyang.com
Copyright © 스포츠경향. 무단전재 및 재배포 금지.
- [단독] ‘여자농구 레전드’ 정선민 코치, 선수 대상 부적절한 성적 발언 논란…사퇴 의사 전달
- ‘130억 세금 완납’ 차은우 근황 떴다…군악대 행사서 포착
- [전문] 한다감, 47세에 첫 아이 임신 “연예계 최고령 산모가 됐어요”
- 남경주, 피해자가 합의 거부···성폭행 혐의로 재판행
- 김연아, 단발+진한 쌍커플로 낯선 매력 “단발 연느도 최고”
- 9년 전 송송 커플, 이번엔 옥택연···신라호텔 또 뚫렸다
- 최정윤 “11살 딸 제안에 재혼 웨딩 촬영…딸이 맺어준 인연”
- 이병헌, ♥늦둥이 3살 딸과 산책중…꿀 뚝뚝
- ‘취기 오른’ 송혜교, 볼키스까지···파리서 터진 ‘반전 애교’
- 김지영♥윤수영, 동반 샤워 후폭풍…산부인과서도 “댓글 보지마”