ICT 공공기관 3곳 공공기관 경영평가서 보통(C) 점수
전체 맥락을 이해하기 위해서는 본문 보기를 권장합니다.
한국방송통신전파진흥원(KCA), 한국인터넷진흥원(KISA), 한국지능정보사회진흥원(NIA) 등 과기정통부 산하 ICT 관련 공공기관 3곳이 기획재정부가 20일 발표한 '2024년도 공공기관 경영실적 평가결과'에서 보통 점수(C)를 받았다.
또다른 ICT 진흥기관인 정보통신산업진흥원(NIPA)은 정규직 직원이 300명이 안돼 이번 평가 대상에서 빠졌다.
종합등급이 보통(C) 이상인 기관은 기관 유형과 등급에 따라 성과급을 차등 지급받는다.
이 글자크기로 변경됩니다.
(예시) 가장 빠른 뉴스가 있고 다양한 정보, 쌍방향 소통이 숨쉬는 다음뉴스를 만나보세요. 다음뉴스는 국내외 주요이슈와 실시간 속보, 문화생활 및 다양한 분야의 뉴스를 입체적으로 전달하고 있습니다.
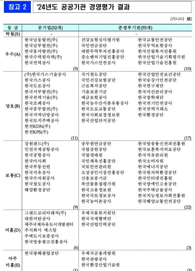
(지디넷코리아=방은주 기자) 한국방송통신전파진흥원(KCA), 한국인터넷진흥원(KISA), 한국지능정보사회진흥원(NIA) 등 과기정통부 산하 ICT 관련 공공기관 3곳이 기획재정부가 20일 발표한 '2024년도 공공기관 경영실적 평가결과'에서 보통 점수(C)를 받았다. 이들 3개 기관은 공공기관 중 준정부기관(55곳)에 속해 있다.
또다른 ICT 진흥기관인 정보통신산업진흥원(NIPA)은 정규직 직원이 300명이 안돼 이번 평가 대상에서 빠졌다. ICT 분야 연구개발(R&D)을 총괄하는 정보통신기획평가원(IITP)도 한국연구재단 소속으로 돼 있어 평가 대상에서 제외됐다. 한국연구재단은 준정부기관으로 양호(B) 점수를 받았다.
산업부 소속 한국산업기술기획평가원과 한국산업기술진흥원, 대한무역투자진흥공사(KOTRA)는 우수(A) 점수를 받았고, 중기부 소속 중소벤처기업진흥공단 역시 우수(A)를 받았다. 제일 낮은 평가 단계인 아주미흡(E)을 받은 곳은 한국광해광업공단(공기업), 우체국금융개발원, 한국관광공사, 한국환경산업기술원 등 4곳이다.

이번 평가는 2023년말 확정한 경영평가편람에 따라 87개 공기업과 준정부기관의 ‘24년도 경영실적을 평가한 것이다. 재무실적, 생산성 등 기관 운영 효율성과 사회적책임 등 공공성을 균형있게 평가했다고 기재부는 밝혔다. 물가, 주거안정, 투자확대 등 정부정책을 적극적으로 이행한 기관은
가점을 부여했다.
공기업 32곳과 준정부기관 55곳이 평가 대상이였고, 이중 우수(A) 기관은 15개, 미흡 이하(D·E) 기관은 13개로 전년과 유사했다. 주요사업 성과가 뛰어나거나 재무실적 등 경영관리가 우수한 기관, 물가안정 및 국민경제 활성화 기여 등 정부정책을 적극 수행한 기관이 우수(A) 등급을 받았다. 반면, 주요사업 성과와 경영관리가 부진한 기관들은 미흡 이하(D와 E) 등급을 받았다.
종합등급이 보통(C) 이상인 기관은 기관 유형과 등급에 따라 성과급을 차등 지급받는다. 또 최종등급이 2년 연속 미흡(D)인 기관은 기관장 해임 대상이다.
방은주 기자(ejbang@zdnet.co.kr)
Copyright © 지디넷코리아. 무단전재 및 재배포 금지.
- [사스포칼립스 위기 ㊤] AI가 SaaS 산업 흔드나…"경쟁 구도 재편으로 봐야"
- 공정위는 쿠팡에 왜·어떻게 21.8억원 과징금 부과했나
- 주식시장은 살려냈다…분류체계 바꾸면 '코스피 10000·코스닥 3000' 간다
- 밀가루·설탕값 내렸는데…오리온·농심·롯데 조용 왜?
- 잘 해보자 한 '배민-처갓집' 상생은 왜 공정위 낀 싸움 됐나
- 엔비디아 "AI 인프라 투자, 일시적 사이클 아니다"
- AI에 전쟁 시켜봤더니…95% ‘핵 버튼’ 눌렀다
- 20년간 761대→13만대...미니, 올해 한정판 11종 출시
- KAIST 이사회, 총장 선발 실패…재공모 결론
- K팝 팬 지갑 열린다…BTS 공연 앞두고 유통가 만반의 준비