인간 장 오가노이드서 고순도 줄기세포 대량 배양 성공
전체 맥락을 이해하기 위해서는 본문 보기를 권장합니다.
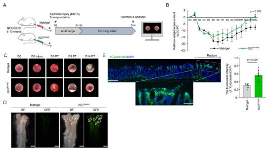
한국생명공학연구원이 인간 장(腸) 오가노이드에서 고순도 줄기세포를 대량으로 배양하는 기술을 개발했다.
7일 생명연에 따르면 손미영 줄기세포융합연구센터 박사팀이 개발한 이 기술은 인간 장 줄기세포를 대량 배양·보관할 수 있는 기술로, 향후 재생치료제를 개발하거나 신약 기초연구에 활용될 전망이다.
이에 연구팀은 인간 전분화능 줄기세포를 이용해 만든 3차원 장 오가노이드에서 고순도 인간 장 줄기세포 집합체를 대량 배양할 수 있는 기술을 개발했다.
이 글자크기로 변경됩니다.
(예시) 가장 빠른 뉴스가 있고 다양한 정보, 쌍방향 소통이 숨쉬는 다음뉴스를 만나보세요. 다음뉴스는 국내외 주요이슈와 실시간 속보, 문화생활 및 다양한 분야의 뉴스를 입체적으로 전달하고 있습니다.

한국생명공학연구원이 인간 장(腸) 오가노이드에서 고순도 줄기세포를 대량으로 배양하는 기술을 개발했다.
7일 생명연에 따르면 손미영 줄기세포융합연구센터 박사팀이 개발한 이 기술은 인간 장 줄기세포를 대량 배양·보관할 수 있는 기술로, 향후 재생치료제를 개발하거나 신약 기초연구에 활용될 전망이다.
오가노이드는 줄기세포나 조직공학 기술을 활용해 제작한 인체 장기유사체다. 매우 높은 수준으로 인체 장기를 모사할 수 있어 동물 대체실험이나 신약 개발, 재생치료 등에서 활발히 활용되고 있다.
줄기세포는 재생, 인공장기 형성, 세포 치료 등에 용이하지만 생체 내에서 한정된 양으로 존재하는 탓에 배양이 어렵다. 채취한다 하더라도 장기간 보관하는 게 쉽지 않다.
이에 연구팀은 인간 전분화능 줄기세포를 이용해 만든 3차원 장 오가노이드에서 고순도 인간 장 줄기세포 집합체를 대량 배양할 수 있는 기술을 개발했다. 재생치료제로 개발 가능한 임상 등급의 인간 장 줄기세포를 대량 생산할 수 있는 기술을 확보한 것이다.
손 박사는 "재생치료제의 핵심 성분인 인간 장 줄기세포는 분리 배양이 어려워 동물 실험 의존도가 높았다"며 "전 세계에서 유일하게 대량, 장기배양이 가능한 인간 정상 장 줄기세포 모델을 이용해 다양한 기초 연구가 활성화되길 기대한다"고 했다.
연구 성과는 지난 1월 27일 종합과학 분야의 세계적인 과학저널인 네이처 커뮤니케이션(Nature Communications) 온라인 판(IF 17.694)에 게재됐다.
Copyright © 대전일보. 무단전재 및 재배포 금지.
- [뉴스 즉설]한방 날린 이 대통령, 잘 받아친 정청래…이러면 1인1표제 '통과'? - 대전일보
- 이혜훈 "돌 맞더라도 새로운 길 여는 데 동참하고자 한다" - 대전일보
- '금 한돈 100만원' 시대…1년 만에 두배 가까이 올라 - 대전일보
- 이언주 "정청래 합당 제안, 대통령 끌어들이지 말라" - 대전일보
- 與 최고위원들 "정청래, 대통합 가로막는 독선 끝내야" - 대전일보
- 이혜훈 "장남, 국위선양자 전형으로 연세대 입학…시아버지 청조근정훈장 받아" - 대전일보
- 李대통령 "바가지요금 뿌리 뽑아야" 지적에…정부, 근절 대책 1분기 중 발표 - 대전일보
- 쿠팡, 美투자사 '韓정부 조사 요청'에 "당사 입장과 무관" - 대전일보
- 우상호 "강훈식, 대전·충남 출마했으면…李 재임 중 '내란범' 사면은 없어" - 대전일보
- 나경원 "코스피 5000, 기업은 평가 받아 마땅…정부가 축배 들면 몰염치" - 대전일보