[전문]대통령 개헌안..대통령 중임제·국회 강화·순한글화 등 특징
[경향신문] 청와대는 22일 대통령 권한 분산과 지방분권 등을 골자로 한 대통령 개헌안 전문을 공개했다.
청와대는 지난 20일부터 이날까지 세 차례에 나눠 공개한 개헌안 조문을 이날 오후 국회와 각 정당에 전달했다.
청와대가 22일 공개한 대통령 개헌안의 특징은 그동안 한자로 표기됐던 헌법을 한글화했다는 것이다. 한글화 작업과 함께 맞춤법 오류, 모호한 표현 등의 오류도 바로잡았다.
이날 조국 청와대 민정수석이 춘추관에서 발표한 개헌안 요지는 선거연령을 18세로 낮추고 대선 결선투표제를 도입하는 내용이 담겨 있다. 대통령 임기는 5년 단임에서 4년 연임으로 했다. 예산법률주의 도입, 정부법안 제출시 국회동의 요구 등 국회 권한 강화 방안도 포함했다. 다만 국무총리 추천권을 국회에 주는 방안은 포함하지 않았다.
다음은 개헌안 전문.

『大韓民國憲法 개정안
大韓民國憲法 전부를 다음과 같이 개정한다.
전문
유구한 역사와 전통에 빛나는 우리 대한국민은 3ㆍ1운동으로 건립된 대한민국임시정부의 법통과 불의에 항거한 4ㆍ19혁명, 부마민주항쟁과 5ㆍ18민주화운동, 6ㆍ10항쟁의 민주이념을 계승하고, 조국의 민주개혁과 평화 통일의 사명을 바탕으로 정의ㆍ인도와 동포애로써 민족의 단결을 공고히 하고, 모든 사회적 폐습과 불의를 타파하며, 자치와 분권을 강화하고, 자율과 조화를 바탕으로 자유민주적 기본질서를 더욱 확고히 하여 정치ㆍ경제ㆍ사회ㆍ문화의 모든 영역에서 개개인의 기회를 균등히 하고, 능력을 최고도로 발휘하게 하며, 자유와 권리에 따르는 책임과 의무를 완수하게 하여, 안으로는 국민생활의 균등한 향상과 지역 간 균형발전을 도모하고 밖으로는 항구적인 세계평화와 인류공영에 이바지함으로써 자연과의 공존 속에서 우리들과 미래 세대의 안전과 자유와 행복을 영원히 확보할 것을 다짐하면서 1948년 7월 12일에 제정되고 9차에 걸쳐 개정된 헌법을 이제 국회의 의결을 거쳐 국민투표에 의하여 개정한다.
제1장 총강
제1조 ① 대한민국은 민주공화국이다.
② 대한민국의 주권은 국민에게 있고, 모든 권력은 국민으로부터 나온다.
③ 대한민국은 지방분권국가를 지향한다.
제2조 ① 대한민국의 국민이 되는 요건은 법률로 정한다.
② 국가는 법률로 정하는 바에 따라 재외국민을 보호할 의무를 진다.
제3조 ① 대한민국의 영토는 한반도와 그 부속도서(附屬島嶼)로 한다.
② 대한민국의 수도에 관한 사항은 법률로 정한다.
제4조 대한민국은 통일을 지향하며, 자유민주적 기본질서에 바탕을 둔 평화 통일 정책을 수립하여 추진한다.
제5조 ① 대한민국은 국제평화를 유지하기 위하여 노력하고 침략적 전쟁을 부인한다.
② 국군은 국가의 안전보장과 국토방위의 신성한 의무를 수행함을 사명으로 하며 그 정치적 중립성은 준수된다.
제6조 ① 헌법에 따라 체결ㆍ공포된 조약과 일반적으로 승인된 국제법규는 국내법과 같은 효력을 가진다.
② 외국인에게는 국제법과 조약으로 정하는 바에 따라 그 지위를 보장한다.
제7조 ① 공무원은 국민 전체에게 봉사하며, 국민에 대하여 책임을 진다.
② 공무원의 신분은 법률로 정하는 바에 따라 보장된다.
③ 공무원은 직무를 수행할 때 정치적 중립을 지켜야 한다.
④ 공무원은 재직 중은 물론 퇴직 후에도 공무원의 직무상 공정성과 청렴성을 훼손해서는 안 된다.
제8조 ① 정당은 자유롭게 설립할 수 있으며, 복수정당제는 보장된다.
② 정당은 그 목적ㆍ조직과 활동이 민주적이어야 한다.
③ 정당은 법률로 정하는 바에 따라 국가의 보호를 받으며, 국가는 정당한 목적과 공정한 기준으로 법률로 정하는 바에 따라 정당운영에 필요한 자금을 보조할 수 있다.
④ 정부는 정당의 목적이나 활동이 민주적 기본질서에 위반될 때에는 헌법재판소에 정당의 해산을 제소할 수 있고, 제소된 정당은 헌법재판소의 심판에 따라 해산된다.
제9조 국가는 문화의 자율성과 다양성을 증진하고, 전통문화를 발전적으로 계승하기 위하여 노력해야 한다.
제2장 기본적 권리와 의무
제10조 모든 사람은 인간으로서 존엄과 가치를 가지며, 행복을 추구할 권리를 가진다. 국가는 개인이 가지는 불가침의 기본적 인권을 확인하고 보장할 의무를 진다.
제11조 ① 모든 사람은 법 앞에 평등하다. 누구도 성별ㆍ종교ㆍ장애ㆍ연령ㆍ인종ㆍ지역 또는 사회적 신분을 이유로 정치적ㆍ경제적ㆍ사회적ㆍ문화적 생활의 모든 영역에서 차별을 받아서는 안 된다.
② 국가는 성별 또는 장애 등으로 인한 차별상태를 시정하고 실질적 평등을 실현하기 위하여 노력해야 한다.
③ 사회적 특수계급 제도는 인정되지 않으며, 어떠한 형태로도 창설할 수 없다.
④ 훈장을 비롯한 영전(榮典)은 받은 자에게만 효력이 있고, 어떠한 특권도 따르지 않는다.
제12조 모든 사람은 생명권을 가지며, 신체와 정신을 훼손당하지 않을 권리를 가진다.
제13조 ① 모든 사람은 신체의 자유를 가진다. 누구도 법률에 따르지 않고는 체포ㆍ구속ㆍ압수ㆍ수색 또는 심문을 받지 않으며, 법률과 적법한 절차에 따르지 않고는 처벌ㆍ보안처분 또는 강제노역을 받지 않는다.
② 누구도 고문당하지 않으며, 형사상 자기에게 불리한 진술을 강요당하지 않는다.
③ 체포ㆍ구속이나 압수ㆍ수색을 할 때에는 적법한 절차에 따라 청구되고 법관이 발부한 영장을 제시해야 한다. 다만, 현행범인인 경우와 장기 3년 이상의 형에 해당하는 죄를 범하고 도피하거나 증거를 없앨 염려가 있는 경우 사후에 영장을 청구할 수 있다.
④ 누구나 체포 또는 구속을 당한 경우 즉시 변호인의 도움을 받을 권리를 가진다. 형사피의자 또는 형사피고인이 스스로 변호인을 구할 수 없을 때에는 법률로 정하는 바에 따라 국가가 변호인을 선임하여 도움을 받도록 해야 한다.
⑤ 체포나 구속의 이유, 변호인의 도움을 받을 권리와 자기에게 불리한 진술을 강요당하지 않을 권리가 있음을 고지받지 않고는 누구도 체포나 구속을 당하지 않는다. 체포나 구속을 당한 사람의 가족 등 법률로 정하는 사람에게 그 이유와 일시ㆍ장소를 지체 없이 통지해야 한다.
⑥ 체포나 구속을 당한 사람은 법원에 그 적부(適否)의 심사를 청구할 권리를 가진다.
⑦ 고문ㆍ폭행ㆍ협박ㆍ부당한 장기간의 구속 또는 기망(欺罔), 그 밖의 방법으로 말미암아 자의(自意)로 진술하지 않은 것으로 인정되는 피고인의 자백, 또는 정식재판에서 자기에게 불리한 유일한 증거가 되는 피고인의 자백은 유죄의 증거로 삼을 수 없으며, 그런 자백을 이유로 처벌할 수도 없다.
제14조 ① 누구도 행위 시의 법률에 따라 범죄를 구성하지 않는 행위로 소추되지 않으며, 동일한 범죄로 거듭 처벌받지 않는다.
② 모든 국민은 소급입법(遡及立法)으로 참정권을 제한받거나 재산권을 박탈당하지 않는다.
③ 누구도 자기의 행위가 아닌 친족의 행위로 불이익한 처우를 받지 않는다.
제15조 모든 국민은 거주ㆍ이전의 자유를 가진다.
제16조 모든 국민은 직업의 자유를 가진다.
제 17조 ① 모든 사람은 사생활의 비밀과 자유를 침해받지 않는다.
② 모든 사람은 주거의 자유를 침해받지 않는다. 주거에 대한 압수나 수색을 하려 할 때에는 적법한 절차에 따라 청구되고 법관이 발부한 영장을 제시해야 한다.
③ 모든 국민은 통신의 비밀을 침해받지 않는다.
제18조 모든 사람은 양심의 자유를 가진다.
제19조 ① 모든 사람은 종교의 자유를 가진다.
② 국교는 인정되지 않으며, 종교와 정치는 분리된다.
제20조 ① 언론ㆍ출판 등 표현의 자유는 보장되며, 이에 대한 허가나 검열은 금지된다.
② 통신ㆍ방송ㆍ신문의 기능을 보장하기 위하여 필요한 사항은 법률로 정한다.
③ 언론ㆍ출판은 타인의 명예나 권리 또는 공중도덕이나 사회윤리를 침해해서는 안 된다. 언론ㆍ출판이 타인의 명예나 권리를 침해한 경우 피해자는 이에 대한 배상ㆍ정정을 청구할 수 있다.
제21조 집회ㆍ결사의 자유는 보장되며, 이에 대한 허가는 금지된다.
제22조 ① 모든 국민은 알권리를 가진다.
② 모든 사람은 자신에 관한 정보를 보호받고 그 처리에 관하여 통제할 권리를 가진다.
③ 국가는 정보의 독점과 격차로 인한 폐해를 예방하고 시정하기 위하여 노력해야 한다.
제23조 ① 모든 사람은 학문과 예술의 자유를 가진다.
② 대학의 자치는 보장된다.
③ 저작자, 발명가, 과학기술자와 예술가의 권리는 법률로써 보호한다.
제24조 ① 모든 국민의 재산권은 보장된다. 그 내용과 한계는 법률로 정한다.
② 재산권은 공공복리에 적합하도록 행사해야 한다.
③ 공공필요에 의한 재산권의 수용ㆍ사용 또는 제한 및 그 보상에 관한 사항은 법률로 정하되, 정당한 보상을 해야 한다.
제25조 18세 이상의 모든 국민은 선거권을 가진다. 선거권 행사의 요건과 절차 등 구체적인 사항은 법률로 정한다.
제26조 모든 국민은 공무담임권을 가진다. 구체적인 사항은 법률로 정한다.
제27조 ① 모든 사람은 국가기관에 청원할 권리를 가진다. 구체적인 사항은 법률로 정한다.
② 국가는 청원을 심사하여 통지할 의무를 진다.
제28조 ① 모든 사람은 헌법과 법률에 따라 법원의 재판을 받을 권리를 가진다.
② 군인ㆍ군무원이 아닌 사람은 군사법원의 재판을 받지 않는다. 다만, 대한민국의 영역 안에서 비상계엄이 선포되어 군사법원을 두는 경우 중대한 군사상 기밀ㆍ초병(哨兵)ㆍ초소ㆍ유독음식물공급ㆍ포로ㆍ군용물(軍用物)에 관한 죄 중 법률로 정한 죄를 범한 사람은 예외로 한다.
③ 모든 국민은 재판을 공정하고 신속하게 받을 권리를 가진다. 형사피고인은 상당한 이유가 없으면 지체 없이 공개 재판을 받을 권리를 가진다.
④ 형사피고인은 유죄 판결이 확정될 때까지는 무죄로 추정한다.
⑤ 형사피해자는 법률로 정하는 바에 따라 해당 사건의 재판절차에서 진술할 수 있다.
제29조 형사피의자 또는 형사피고인으로서 구금되었던 사람이 법률이 정하는 불기소처분이나 무죄판결을 받은 경우 법률로 정하는 바에 따라 국가에 정당한 보상을 청구할 수 있다.
제30조 공무원의 직무상 불법행위로 손해를 입은 국민은 법률로 정하는 바에 따라 국가 또는 공공단체에 정당한 배상을 청구할 수 있다. 이 경우 공무원 자신의 책임은 면제되지 않는다.
제31조 타인의 범죄행위로 생명ㆍ신체에 대한 피해를 입은 국민은 법률로 정하는 바에 따라 국가로부터 구조를 받을 수 있다.
제32조 ① 모든 국민은 능력과 적성에 따라 균등하게 교육을 받을 권리를 가진다.
② 모든 국민은 보호하는 자녀 또는 아동에게 적어도 초등교육과 법률로 정하는 교육을 받게 할 의무를 진다.
③ 의무교육은 무상으로 한다.
④ 교육의 자주성ㆍ전문성 및 정치적 중립성은 법률로 정하는 바에 따라 보장된다.
⑤ 국가는 평생교육을 진흥해야 한다.
⑥ 학교교육ㆍ평생교육을 포함한 교육 제도와 그 운영, 교육재정, 교원의 지위에 관한 기본 사항은 법률로 정한다.
제33조 ① 모든 국민은 일할 권리를 가지며, 국가는 고용의 안정과 증진을 위한 정책을 시행해야 한다.
② 국가는 적정임금을 보장하기 위하여 노력해야 하며, 법률로 정하는 바에 따라 최저임금제를 시행해야 한다.
③ 국가는 동일한 가치의 노동에 대해서는 동일한 수준의 임금이 지급되도록 노력해야 한다.
④ 노동조건은 노동자와 사용자가 동등한 지위에서 자유의사에 따라 결정하되, 그 기준은 인간의 존엄성을 보장하도록 법률로 정한다.
⑤ 모든 국민은 고용ㆍ임금 및 그 밖의 노동조건에서 임신ㆍ출산ㆍ육아 등으로 부당하게 차별을 받지 않으며, 국가는 이를 위해 여성의 노동을 보호하는 정책을 시행해야 한다.
⑥ 연소자(年少者)의 노동은 특별한 보호를 받는다.
⑦ 국가유공자ㆍ상이군경 및 전몰군경(戰歿軍警)ㆍ의사자(義死者)의 유가족은 법률로 정하는 바에 따라 우선적으로 노동의 기회를 부여받는다.
⑧ 국가는 모든 국민이 일과 생활을 균형 있게 할 수 있도록 정책을 시행해야 한다.
제34조 ① 노동자는 자주적인 단결권과 단체교섭권을 가진다.
② 노동자는 노동조건의 개선과 그 권익의 보호를 위하여 단체행동권을 가진다.
③ 현역 군인 등 법률로 정하는 공무원의 단결권, 단체교섭권과 단체행동권은 법률로 정하는 바에 따라 제한하거나 인정하지 않을 수 있다.
④ 법률로 정하는 주요 방위산업체에 종사하는 노동자의 단체행동권은 필요한 경우에만 법률로 정하는 바에 따라 제한하거나 인정하지 않을 수 있다.
제35조 ① 모든 국민은 인간다운 생활을 할 권리를 가진다.
② 모든 국민은 장애ㆍ질병ㆍ노령ㆍ실업ㆍ빈곤 등 다양한 사회적 위험으로부터 벗어나 적정한 삶의 질을 유지할 수 있도록 사회보장을 받을 권리를 가진다.
③ 모든 국민은 임신ㆍ출산ㆍ양육과 관련하여 국가의 지원을 받을 권리를 가진다.
④ 모든 국민은 쾌적하고 안정적인 주거생활을 할 권리를 가진다.
⑤ 모든 국민은 건강하게 살 권리를 가진다. 국가는 질병을 예방하고 보건의료 제도를 개선하기 위하여 노력해야 하며, 이에 필요한 사항은 법률로 정한다.
제36조 ① 어린이와 청소년은 독립된 인격주체로서 존중과 보호를 받을 권리를 가진다.
② 노인은 존엄한 삶을 누리고 정치적ㆍ경제적ㆍ사회적ㆍ문화적 생활에 참여할 권리를 가진다.
③ 장애인은 존엄하고 자립적인 삶을 누리며, 모든 영역에서 동등한 기회를 가지고 참여할 권리를 가진다.
제37조 ① 모든 국민은 안전하게 살 권리를 가진다.
② 국가는 재해를 예방하고 그 위험으로부터 사람을 보호해야 한다.
제38조 ① 모든 국민은 건강하고 쾌적한 환경에서 생활할 권리를 가진다. 구체적인 내용은 법률로 정한다.
② 국가와 국민은 지속가능한 발전이 가능하도록 환경을 보호해야 한다.
③ 국가는 동물 보호를 위한 정책을 시행해야 한다.
제39조 혼인과 가족생활은 개인의 존엄과 양성의 평등을 바탕으로 성립되고 유지되어야 하며, 국가는 이를 보장한다.
제40조 ① 자유와 권리는 헌법에 열거되지 않은 이유로 경시되지 않는다.
② 모든 자유와 권리는 국가안전보장ㆍ질서유지 또는 공공복리를 위하여 필요한 경우에만 법률로써 제한할 수 있으며, 제한하는 경우에도 자유와 권리의 본질적인 내용을 침해할 수 없다.
제41조 모든 국민은 법률로 정하는 바에 따라 납세의 의무를 진다.
제42조 ① 모든 국민은 법률로 정하는 바에 따라 국방의 의무를 진다.
② 국가는 국방의 의무를 이행하는 국민의 인권을 보장하기 위한 정책을 시행해야 한다.
③ 누구도 병역의무의 이행으로 불이익한 처우를 받지 않는다.
제3장 국회
제43조 입법권은 국회에 있다.
제44조 ① 국회는 국민이 보통ㆍ평등ㆍ직접ㆍ비밀 선거로 선출한 국회의원으로 구성한다.
② 국회의원의 수는 법률로 정하되, 200명 이상으로 한다.
③ 국회의원의 선거구와 비례대표제, 그 밖에 선거에 관한 사항은 법률로 정하되, 국회의 의석은 투표자의 의사에 비례하여 배분해야 한다.
제45조 ① 국회의원의 임기는 4년으로 한다.
② 국민은 국회의원을 소환할 수 있다. 소환의 요건과 절차 등 구체적인 사항은 법률로 정한다.
제46조 국회의원은 법률로 정하는 직(職)을 겸할 수 없다.
제47조 ① 국회의원은 현행범인인 경우를 제외하고는 회기 동안 국회의 동의 없이 체포되거나 구금되지 않는다.
② 국회의원이 회기 전에 체포되거나 구금된 경우 현행범인이 아닌 한 국회의 요구가 있으면 회기 동안 석방된다.
제48조 국회의원은 국회에서 직무상 발언하거나 표결한 것에 관하여 국회 밖에서 책임을 지지 않는다.
제49조 ① 국회의원은 청렴해야 할 의무를 진다.
② 국회의원은 국가이익을 우선하여 양심에 따라 직무를 수행한다.
③ 국회의원은 그 지위를 남용하여 국가ㆍ공공단체 또는 기업체와의 계약이나 그 처분에 의하여 재산상의 권리ㆍ이익 또는 직위를 취득하거나 타인을 위하여 그 취득을 알선할 수 없다.
제50조 ① 국회의 정기회는 법률로 정하는 바에 따라 매년 1회 열며, 국회의 임시회는 대통령 또는 국회 재적의원 4분의 1 이상의 요구로 연다.
② 정기회의 회기는 100일을, 임시회의 회기는 30일을 초과할 수 없다.
③ 대통령이 임시회를 요구하는 경우 기간과 이유를 명시해야 한다.
제51조 국회는 의장 1명과 부의장 2명을 선출한다.
제52조 국회는 헌법 또는 법률에 특별한 규정이 없으면 재적의원 과반수의 출석과 출석의원 과반수의 찬성으로 의결한다. 가부동수일 때에는 부결된 것으로 본다.
제53조 ① 국회의 회의는 공개한다. 다만, 출석의원 과반수의 찬성이 있거나 의장이 국가의 안전보장을 위하여 필요하다고 인정할 때에는 공개하지 않을 수 있다.
② 공개하지 않은 회의 내용의 공표에 관하여는 법률로 정한다.
제54조 국회에 제출된 법률안, 그 밖의 의안은 회기 동안에 의결되지 못한 이유로 폐기되지 않는다. 다만, 국회의원의 임기가 만료된 경우에는 폐기된다.
제55조 ① 국회의원은 법률안을 제출할 수 있다.
② 정부는 국회의원 10명 이상의 동의를 받아 법률안을 제출할 수 있다.
③ 법률안이 지방자치와 관련되는 경우 국회의장은 지방정부에 이를 통보해야 하며, 해당 지방정부는 그 법률안에 대하여 의견을 제시할 수 있다. 구체적인 사항은 법률로 정한다.
제56조 국민은 법률안을 발의할 수 있다. 발의의 요건과 절차 등 구체적인 사항은 법률로 정한다.
제57조 ① 국회에서 의결된 법률안은 정부에 이송된 날부터 15일 이내에 대통령이 공포한다.
② 대통령은 법률안에 이의가 있을 때에는 제1항의 기간 안에 이의서를 붙여 국회로 돌려보내고, 재의를 요구할 수 있다. 국회의 폐회 중에도 또한 같다.
③ 대통령은 법률안의 일부에 대하여 또는 법률안을 수정하여 재의를 요구할 수 없다.
④ 국회는 대통령의 재의 요구가 있을 때에는 재의에 부치고, 재적의원 과반수의 출석과 출석의원 3분의 2 이상의 찬성으로 전과 같은 의결을 하면 그 법률안은 법률로 확정된다.
⑤ 대통령이 제1항의 기간 안에 공포나 재의 요구를 하지 않은 경우에도 그 법률안은 법률로 확정된다.
⑥ 대통령은 제4항에 따라 확정된 법률은 정부에 이송된 지 5일 이내에, 제5항에 따라 확정된 법률은 지체 없이 공포하여야 한다. 다만, 대통령이 공포하지 않으면 국회의장이 공포한다.
⑦ 법률은 특별한 규정이 없는 한 공포한 날부터 20일이 지나면 효력이 생긴다.
제58조 ① 국회는 국가의 예산안을 심의하여 예산법률로 확정한다.
② 정부는 회계연도마다 예산안을 편성하여 회계연도 개시 120일 전까지 국회에 제출하고, 국회는 회계연도 개시 30일 전까지 예산법률안을 의결해야 한다.
③ 새로운 회계연도가 개시될 때까지 예산법률이 효력을 발생하지 못한 경우 정부는 예산법률이 효력을 발생할 때까지 다음의 목적을 위한 경비를 전년도 예산법률에 준하여 집행할 수 있다.
1. 헌법이나 법률에 따라 설치한 기관이나 시설의 유지·운영
2. 법률로 정하는 지출 의무의 실행
3. 이미 예산법률로 승인된 사업의 계속
④ 예산안의 심의와 예산법률안의 의결 등에 필요한 사항은 법률로 정한다.
제59조 ① 한 회계연도를 넘어 계속하여 지출할 필요가 있는 경우 정부는 연한(年限)을 정하여 계속비로서 국회의 의결을 거쳐야 한다.
② 예비비는 총액으로 국회의 의결을 거쳐야 한다. 예비비의 지출은 차기 국회의 승인을 받아야 한다.
제60조 정부는 예산법률을 개정할 필요가 있는 경우 추가경정예산안을 편성하여 국회에 제출할 수 있다.
제61조 국회는 정부의 동의 없이 정부가 제출한 지출예산 각항의 금액을 늘리거나 새 비목(費目)을 설치할 수 없다.
제62조 국채를 모집하거나 예산법률 외에 국가의 부담이 될 계약을 맺으려면 정부는 미리 국회의 의결을 거쳐야 한다.
제63조 조세의 종목과 세율은 법률로 정한다.
제64조 ① 국회는 다음 조약의 체결ㆍ비준에 대한 동의권을 가진다.
1. 상호원조나 안전보장에 관한 조약
2. 중요한 국제조직에 관한 조약
3. 우호통상항해조약
4. 주권의 제약에 관한 조약
5. 강화조약(講和條約)
6. 국가나 국민에게 중대한 재정 부담을 지우는 조약
7. 입법사항에 관한 조약
8. 그 밖에 법률로 정하는 조약
② 국회는 선전포고, 국군의 외국 파견 또는 외국 군대의 대한민국 영역 내 주류(駐留)에 대한 동의권을 가진다.
제65조 ① 국회는 국정을 감사하거나 특정한 국정사안에 대하여 조사할 수 있으며, 이에 필요한 서류의 제출, 증인의 출석, 증언, 의견의 진술을 요구할 수 있다.
② 국정감사와 국정조사의 절차, 그 밖에 필요한 사항은 법률로 정한다.
제66조 ① 국무총리ㆍ국무위원 또는 정부위원은 국회나 그 위원회에 출석하여 국정 처리 상황을 보고하거나 의견을 진술하고 질문에 응답할 수 있다.
② 국회나 그 위원회에서 요구하면 국무총리ㆍ국무위원 또는 정부위원은 출석하여 답변해야 한다. 다만, 국무총리나 국무위원이 출석 요구를 받은 경우 국무위원이나 정부위원으로 하여금 출석ㆍ답변하게 할 수 있다.
제67조 ① 국회는 국무총리나 국무위원의 해임을 대통령에게 건의할 수 있다.
② 제1항의 해임건의를 하려면 국회 재적의원 3분의 1 이상이 발의하고 국회 재적의원 과반수가 찬성해야 한다.
제68조 ① 국회는 법률에 위반되지 않는 범위에서 의사와 내부 규율에 관한 규칙을 제정할 수 있다.
② 국회는 의원의 자격을 심사하며, 의원을 징계할 수 있다.
③ 국회의원을 제명하려면 국회 재적의원 3분의 2 이상이 찬성해야 한다.
④ 제2항과 제3항의 처분에 대해서는 법원에 제소할 수 없다.
제69조 ① 대통령, 국무총리, 국무위원, 행정각부의 장, 헌법재판소 재판관, 법관, 중앙선거관리위원회 위원, 감사원장, 감사위원, 그 밖에 법률로 정하는 공무원이 직무를 집행하면서 헌법이나 법률을 위반한 경우 국회는 탄핵의 소추를 의결할 수 있다.
② 제1항의 탄핵소추를 하려면 국회 재적의원 3분의 1 이상이 발의하고 국회 재적의원 과반수가 찬성해야 한다. 다만, 대통령에 대한 탄핵 소추는 국회 재적의원 과반수가 발의하고 국회 재적의원 3분의 2 이상이 찬성해야 한다.
③ 탄핵소추의 의결을 받은 사람은 탄핵심판이 있을 때까지 권한을 행사하지 못한다.
④ 탄핵결정은 공직에서 파면하는 데 그친다. 그러나 파면되더라도 민사상 또는 형사상 책임이 면제되지는 않는다.
제4장 정부
제1절 대통령
제70조 ① 대통령은 국가를 대표한다.
② 대통령은 국가의 독립과 계속성을 유지하고, 영토를 보전하며, 헌법을 수호할 책임과 의무를 진다.
③ 대통령은 조국의 평화 통일을 위하여 성실히 노력할 의무를 진다.
④ 행정권은 대통령을 수반으로 하는 행정부에 있다.
제71조 ① 대통령은 국민의 보통ㆍ평등ㆍ직접ㆍ비밀 선거로 선출한다.
② 제1항의 선거에서 유효투표 총수의 과반수를 얻은 사람을 당선자로 한다.
③ 제2항의 당선자가 없을 때에는 최고득표자가 1명이면 최고득표자와 그 다음 순위 득표자에 대하여, 최고득표자가 2명 이상이면 최고득표자 전원에 대하여 결선투표를 실시하고, 그 결과 다수득표자를 당선자로 한다. 결선투표에서 최고득표자가 2명 이상일 때에는 국회 재적의원 과반수가 출석한 공개회의에서 다수표를 얻은 사람을 당선자로 한다.
④ 제3항에 따른 결선투표 실시 전에 결선투표의 당사자가 사퇴ㆍ사망하여 최고득표자가 없게 된 경우에는 재선거를 실시하고, 최고득표자 1명만 남게 된 경우 최고득표자가 당선자가 된다.
⑤ 대통령 후보자가 1명인 경우 선거권자 총수의 3분의 1 이상을 득표하지 않으면 대통령으로 당선될 수 없다.
⑥ 대통령으로 선거될 수 있는 사람은 국회의원의 피선거권이 있어야 한다.
⑦ 대통령 선거에 관한 사항은 법률로 정한다.
제72조 ① 대통령의 임기가 만료되는 경우 임기만료 70일 전부터 40일 전 사이에 후임자를 선거한다.
② 대통령이 궐위(闕位)된 경우 또는 대통령 당선자가 사망하거나 판결, 그 밖의 사유로 그 자격을 상실한 경우 60일 이내에 후임자를 선거한다.
③ 결선투표는 제1항 및 제2항에 따른 첫 선거일부터 14일 이내에 실시한다.
제73조 대통령은 취임에 즈음하여 다음의 선서를 한다.
“나는 헌법을 준수하고 국가를 지키며 조국의 평화 통일과 국민의 자유와 복리의 증진 및 문화의 창달에 노력하여 대통령으로서 맡은 직책을 성실히 수행할 것을 국민 앞에 엄숙히 선서합니다.”
제74조 대통령의 임기는 4년으로 하되, 연이어 선출되는 경우에만 한 번 중임할 수 있다.
제75조 ① 대통령이 궐위되거나 질병ㆍ사고 등으로 직무를 수행할 수 없는 경우 국무총리, 법률로 정한 국무위원의 순서로 그 권한을 대행한다.
② 대통령이 사임하려고 하거나 질병ㆍ사고 등으로 직무를 수행할 수 없는 경우 대통령은 그 사정을 국회의장과 제1항에 따라 권한대행을 할 사람에게 서면으로 미리 통보해야 한다.
③ 제2항의 서면 통보가 없는 경우 권한대행의 개시 여부에 대한 최종적인 판단은 국무총리가 국무회의의 심의를 거쳐 헌법재판소에 신청하여 그 결정에 따른다.
④ 권한대행의 지위는 대통령이 복귀 의사를 서면으로 통보한 때에 종료된다. 다만, 복귀한 대통령의 직무 수행 가능 여부에 대한 다툼이 있을 때에는 대통령, 재적 국무위원 3분의 2 이상 또는 국회의장이 헌법재판소에 신청하여 그 결정에 따른다.
⑤ 제1항에 따라 대통령의 권한을 대행하는 사람은 그 직을 유지하는 한 대통령 선거에 입후보 할 수 없다.
⑥ 대통령의 권한대행에 관하여 필요한 사항은 법률로 정한다. 제76조 대통령은 필요하다고 인정할 경우 외교·국방·통일, 그 밖에 국가안위에 관한 중요 정책을 국민투표에 부칠 수 있다.
제77조 대통령은 조약을 체결ㆍ비준하고, 외교사절을 신임ㆍ접수 또는 파견하며, 선전포고와 강화를 한다.
제78조 ① 대통령은 헌법과 법률로 정하는 바에 따라 국군을 통수한다.
② 국군의 조직과 편성은 법률로 정한다.
제79조 대통령은 법률에서 구체적으로 범위를 정하여 위임받은 사항과 법률을 집행하는 데 필요한 사
항에 관하여 대통령령을 발(發)할 수 있다.
제80조 ① 대통령은 내우외환, 천재지변 또는 중대한 재정·경제상의 위기에 국가의 안전보장이나 공공의 안녕질서를 유지하기 위하여 긴급한 조치가 필요하고 국회의 집회를 기다릴 여유가 없을 때에만 최소한으로 필요한 재정·경제상의 처분을 하거나 이에 관하여 법률의 효력을 가지는 명령을 발할 수 있다.
② 대통령은 국가의 안위에 관계되는 중대한 교전 상태에서 국가를 보위하기 위하여 긴급한 조치가 필요함에도 국회의 집회가 불가능한 경우에만 법률의 효력을 가지는 명령을 발할 수 있다.
③ 대통령은 제1항과 제2항의 처분이나 명령을 한 경우 지체 없이 국회에 보고하여 승인을 받아야 한다.
④ 제3항의 승인을 받지 못한 때에는 그 처분이나 명령은 그때부터 효력을 상실한다. 이 경우 그 명령에 의하여 개정되었거나 폐지되었던 법률은 그 명령이 승인을 받지 못한 때부터 당연히 효력을 회복한다.
⑤ 대통령은 제3항과 제4항의 사유를 지체 없이 공포해야 한다.
제81조 ① 대통령은 전시·사변 또는 이에 준하는 국가비상사태에 병력으로써 군사상의 필요에 응하거나 공공의 안녕질서를 유지할 필요가 있을 때에는 법률로 정하는 바에 따라 계엄을 선포할 수 있다.
② 계엄은 비상계엄과 경비계엄으로 구분한다.
③ 비상계엄이 선포된 경우 법률로 정하는 바에 따라 영장제도, 언론·출판·집회·결사의 자유, 정부나 법원의 권한에 관하여 특별한 조치를 할 수 있다.
④ 계엄을 선포한 경우 대통령은 지체 없이 국회에 통고해야 한다.
⑤ 국회가 재적의원 과반수의 찬성으로 계엄의 해제를 요구하면 대통령은 계엄을 해제해야 한다.
제82조 대통령은 헌법과 법률로 정하는 바에 따라 공무원을 임면(任免)한다.
제83조 ① 대통령은 법률로 정하는 바에 따라 사면·감형 또는 복권을 명할 수 있다.
② 일반사면을 명하려면 국회의 동의를 받아야 하고, 특별사면을 명하려면 사면위원회의 심사를 거쳐야 한다.
③ 사면·감형과 복권에 관한 사항은 법률로 정한다.
제84조 대통령은 법률로 정하는 바에 따라 훈장을 비롯한 영전을 수여한다.
제85조 대통령은 국회에 출석하여 발언하거나 문서로 의견을 표시할 수 있다.
제86조 대통령의 국법상 행위는 문서로써 하며, 이 문서에는 국무총리와 관계 국무위원이 부서(副署)한다. 군사에 관한 것도 또한 같다.
제87조 대통령은 국무총리, 국무위원, 행정각부의 장, 그 밖에 법률로 정하는 공사(公私)의 직을 겸할 수 없다.
제88조 대통령은 내란 또는 외환의 죄를 범한 경우를 제외하고는 재직중 형사상의 소추를 받지 않는다.
제89조 전직 대통령의 신분과 예우에 관한 사항은 법률로 정한다.
제90조 ① 국가안전보장에 관련되는 대외정책·군사정책과 국내정책의 수립에 관하여 국무회의의 심의에 앞서 대통령의 자문에 응하기 위하여 국가안전보장회의를 둔다.
② 국가안전보장회의는 대통령이 주재한다.
③ 국가안전보장회의의 조직, 직무범위, 그 밖에 필요한 사항은 법률로 정한다.
제91조 ① 평화 통일 정책의 수립에 관한 대통령의 자문에 응하기 위하여 민주평화통일자문회의를 둘 수 있다.
② 민주평화통일자문회의의 조직, 직무범위, 그 밖에 필요한 사항은 법률로 정한다.
제92조 ① 국민경제의 발전을 위한 중요정책의 수립에 관하여 대통령의 자문에 응하기 위하여 국민경제자문회의를 둘 수 있다.
② 국민경제자문회의의 조직, 직무범위, 그 밖에 필요한 사항은 법률로 정한다.
제2절 국무총리와 국무위원
제93조 ① 국무총리는 국회의 동의를 받아 대통령이 임명한다.
② 국무총리는 대통령을 보좌하며, 행정각부를 통할한다.
③ 현역 군인은 국무총리로 임명될 수 없다.
제94조 ① 국무위원은 국무총리의 제청으로 대통령이 임명한다.
② 국무위원은 국정에 관하여 대통령을 보좌하며, 국무회의의 구성원으로서 국정을 심의한다.
③ 국무총리는 국무위원의 해임을 대통령에게 건의할 수 있다.
④ 현역 군인은 국무위원으로 임명될 수 없다.
제3절 국무회의와 국가자치분권회의
제95조 ① 국무회의는 정부의 권한에 속하는 중요한 정책을 심의한다.
② 국무회의는 대통령ㆍ국무총리와 15명 이상 30명 이하의 국무위원으로 구성한다.
③ 대통령은 국무회의의 의장이 되고, 국무총리는 부의장이 된다.
제96조 다음 사항은 국무회의의 심의를 거쳐야 한다.
1. 국정의 기본계획과 정부의 일반 정책
2. 선전(宣戰), 강화, 그 밖의 중요한 대외 정책
3. 헌법 개정안, 국민투표안, 조약안, 법률안 및 대통령령안
4. 대통령 권한대행의 개시 여부에 대한 판단의 신청
5. 예산안, 결산, 국유재산 처분의 기본계획, 국가에 부담이 될 계약, 그 밖에 재정에 관한 중요 사항
6. 대통령의 긴급명령, 긴급재정경제처분 및 명령, 계엄의 선포와 해제
7. 군사에 관한 중요 사항
8. 국회의 임시회 요구
9. 영전 수여
10. 사면ㆍ감형과 복권
11. 행정각부 간의 권한 획정
12. 정부 안의 권한 위임 또는 배정에 관한 기본계획
13. 국정 처리 상황의 평가ㆍ분석
14. 행정각부의 중요 정책 수립과 조정
15. 정당 해산의 제소
16. 정부에 제출되거나 회부된 정부 정책에 관계되는 청원의 심사
17. 검찰총장, 합동참모의장, 각군참모총장, 국립대학교 총장, 대사, 그 밖에 법률로 정한 공무원과 국영기업체 관리자의 임명
18. 그 밖에 대통령ㆍ국무총리나 국무위원이 제출한 사항
제97조 ① 정부와 지방정부 간 협력을 추진하고 지방자치와 지역 간 균형 발전에 관련되는 중요 정책을 심의하기 위하여 국가자치분권회의를 둔다.
② 국가자치분권회의는 대통령, 국무총리, 법률로 정하는 국무위원과 지방행정부의 장으로 구성한다.
③ 대통령은 국가자치분권회의의 의장이 되고, 국무총리는 부의장이 된다.
④ 국가자치분권회의의 조직과 운영 등 구체적인 사항은 법률로 정한다.
제4절 행정각부
제98조 행정각부의 장은 국무위원 중에서 국무총리의 제청으로 대통령이 임명한다.
제99조 국무총리 또는 행정각부의 장은 소관 사무에 관하여 법률이나 대통령령의 위임 또는 직권으로 총리령 또는 부령을 발할 수 있다.
제100조 행정각부의 설치ㆍ조직과 직무 범위는 법률로 정한다.
제5장 법원
제101조 ① 사법권은 법관으로 구성된 법원에 있다. 국민은 법률로 정하는 바에 따라 배심 또는 그 밖의 방법으로 재판에 참여할 수 있다.
② 법원은 최고법원인 대법원과 각급 법원으로 조직한다.
③ 법관의 자격은 법률로 정한다.
제102조 ① 대법원에 일반재판부와 전문재판부를 둘 수 있다.
② 대법원에 대법관을 둔다. 다만, 법률로 정하는 바에 따라 대법관이 아닌 법관을 둘 수 있다.
③ 대법원과 각급 법원의 조직은 법률로 정한다.
제103조 법관은 헌법과 법률에 의하여 그 양심에 따라 독립하여 심판한다.
제104조 ① 대법원장은 국회의 동의를 받아 대통령이 임명한다.
② 대법관은 대법관추천위원회의 추천을 거쳐 대법원장 제청으로 국회의 동의를 받아 대통령이 임명한다.
③ 대법관추천위원회는 대통령이 지명하는 3명, 대법원장이 지명하는 3명, 법률로 정하는 법관회의에서 선출하는 3명으로 구성한다.
④ 대법원장·대법관이 아닌 법관은 법률로 정하는 법관인사위원회의 제청으로 대법관회의의 동의를 받아 대법원장이 임명한다.
⑤ 대법관추천위원회 및 법관인사위원회의 조직과 운영 등 구체적인 사항은 법률로 정한다.
제105조 ① 대법원장의 임기는 6년으로 하며, 중임할 수 없다.
② 대법관의 임기는 6년으로 하며, 법률로 정하는 바에 따라 연임할 수 있다.
③ 법관의 정년은 법률로 정한다.
제106조 ① 법관은 탄핵되거나 금고 이상의 형을 선고받지 않고는 파면되지 않으며, 징계처분에 의하지 않고는 해임, 정직, 감봉, 그 밖의 불리한 처분을 받지 않는다.
② 법관이 중대한 심신상의 장해로 직무를 수행할 수 없을 때에는 법률로 정하는 바에 따라 퇴직하게 할 수 있다.
제107조 ① 법률이 헌법에 위반되는지가 재판의 전제가 된 경우 법원은 헌법재판소에 제청하여 그 심판에 따라 재판한다.
② 명령·규칙·조례 또는 자치규칙이 헌법이나 법률에 위반되는지가 재판의 전제가 된 경우 대법원은 이를 최종적으로 심사할 권한을 가진다.
③재판의 전심절차로서 행정심판을 할 수 있다. 행정심판의 절차는 법률로 정하되, 사법절차가 준용되어야 한다.
제108조 대법원은 법률에 위반되지 않는 범위에서 소송에 관한 절차, 법원의 내부 규율과 사무 처리에 관한 규칙을 제정할 수 있다.
제109조 재판의 심리와 판결은 공개한다. 다만, 심리는 국가의 안전보장 또는 안녕질서를 방해하거나 선량한 풍속을 해칠 염려가 있을 때에는 법원의 결정으로 공개하지 않을 수 있다.
제110조 ① 비상계엄 선포 시 또는 국외파병 시의 군사재판을 관할하기 위하여 특별법원으로서 군사법원을 둘 수 있다.
② 군사법원의 상고심은 대법원에서 관할한다.
③ 군사법원의 조직·권한 및 재판관의 자격은 법률로 정한다.
제6장 헌법재판소
제111조 ① 헌법재판소는 다음 사항을 관장한다.
1. 법원의 제청에 의한 법률의 위헌 여부 심판
2. 탄핵의 심판
3. 정당의 해산 심판
4. 국가기관 상호 간, 국가기관과 지방정부 간, 지방정부 상호 간의 권한쟁의에 관한 심판
5. 법률로 정하는 헌법소원에 관한 심판
6. 대통령 권한대행의 개시 또는 대통령의 직무 수행 가능 여부에 관한 심판
7. 그 밖에 법률로 정하는 사항에 관한 심판
② 헌법재판소는 9명의 재판관으로 구성하며, 재판관은 대통령이 임명한다.
③ 제2항의 재판관 중 3명은 국회에서 선출하는 사람을, 3명은 대법관회의에서 선출하는 사람을 임명한다.
④ 헌법재판소의 장은 재판관 중에서 호선한다.
제112조 ① 헌법재판소 재판관의 임기는 6년으로 하며, 법률로 정하는 바에 따라 연임할 수 있다.
② 헌법재판소 재판관은 정당에 가입하거나 정치에 관여할 수 없다.
③ 헌법재판소 재판관은 탄핵되거나 금고 이상의 형을 선고받지 않고는 파면되지 않는다.
제113조 ① 헌법재판소에서 법률의 위헌결정, 탄핵의 결정, 정당 해산의 결정 또는 헌법소원에 관한 인용 결정을 할 때에는 재판관 6명 이상이 찬성해야 한다.
② 헌법재판소는 법률에 위반되지 않는 범위에서 심판에 관한 절차, 내부 규율과 사무 처리에 관한 규칙을 제정할 수 있다.
③ 헌법재판소의 조직과 운영, 그 밖에 필요한 사항은 법률로 정한다.
제7장 감사원
제114조 ① 국가의 세입·세출의 결산, 국가·지방정부 및 법률로 정하는 단체의 회계검사, 법률로 정하는 국가·지방정부의 기관 및 공무원의 직무에 관한 감찰을 하기 위하여 감사원을 둔다.
② 감사원은 독립하여 직무를 수행한다.
제115조 ① 감사원은 원장을 포함한 9명의 감사위원으로 구성하며, 감사위원은 대통령이 임명한다.
② 제1항의 감사위원 중 3명은 국회에서 선출하는 사람을, 3명은 대법관회의에서 선출하는 사람을 임명한다.
③ 감사원장은 감사위원 중에서 국회의 동의를 받아 대통령이 임명한다.
④ 감사원장과 감사위원의 임기는 6년으로 한다. 다만, 감사위원으로 재직 중인 사람이 감사원장으로 임명되는 경우 그 임기는 감사위원 임기의 남은 기간으로 한다.
⑤ 감사위원은 정당에 가입하거나 정치에 관여할 수 없다.
⑥ 감사위원은 탄핵되거나 금고 이상의 형을 선고받지 않고는 파면되지 않는다.
제116조 감사원은 세입·세출의 결산을 매년 검사하여 대통령과 다음 연도 국회에 그 결과를 보고해야 한다.
제117조 ① 감사원은 법률에 위반되지 않는 범위에서 감사에 관한 절차, 감사원의 내부 규율과 감사사무 처리에 관한 규칙을 제정할 수 있다.
② 감사원의 조직, 직무 범위, 감사위원의 자격, 감사 대상 공무원의 범위, 그 밖에 필요한 사항은 법률로 정한다.
제8장 선거관리위원회
제118조 ① 선거관리위원회는 다음 사무를 관장한다.
1. 국가와 지방정부의 선거에 관한 사무
2. 국민발안, 국민투표, 국민소환의 관리에 관한 사무
3. 정당과 정치자금에 관한 사무
4. 주민발안, 주민투표, 주민소환의 관리에 관한 사무
5. 그 밖에 법률로 정하는 사무
② 중앙선거관리위원회는 대통령이 임명하는 3명, 국회에서 선출하는 3명, 대법관회의에서 선출하는 3명의 위원으로 구성한다. 위원장은 위원 중에서 호선한다.
③ 위원의 임기는 6년으로 한다.
④ 위원은 정당에 가입하거나 정치에 관여할 수 없다.
⑤ 위원은 탄핵되거나 금고 이상의 형을 선고받지 않고는 파면되지 않는다.
⑥ 중앙선거관리위원회는 법률에 위반되지 않는 범위에서 소관 사무의 처리와 내부 규율에 관한 규칙을 제정할 수 있다.
⑦ 각급 선거관리위원회의 조직, 직무범위, 그 밖에 필요한 사항은 법률로 정한다.
제119조 ① 각급 선거관리위원회는 선거인 명부의 작성 등 선거사무와 국민투표 사무에 관하여 관계 행정기관에 필요한 지시를 할 수 있다.
② 제1항의 지시를 받은 행정기관은 지시에 따라야 한다.
제120조 ① 누구나 자유롭게 선거운동을 할 수 있다. 다만, 후보자 간 공정한 기회를 보장하기 위하여 필요한 경우에만 법률로써 제한할 수 있다.
② 선거에 관한 경비는 법률로 정하는 경우를 제외하고는 정당이나 후보자에게 부담시킬 수 없다.
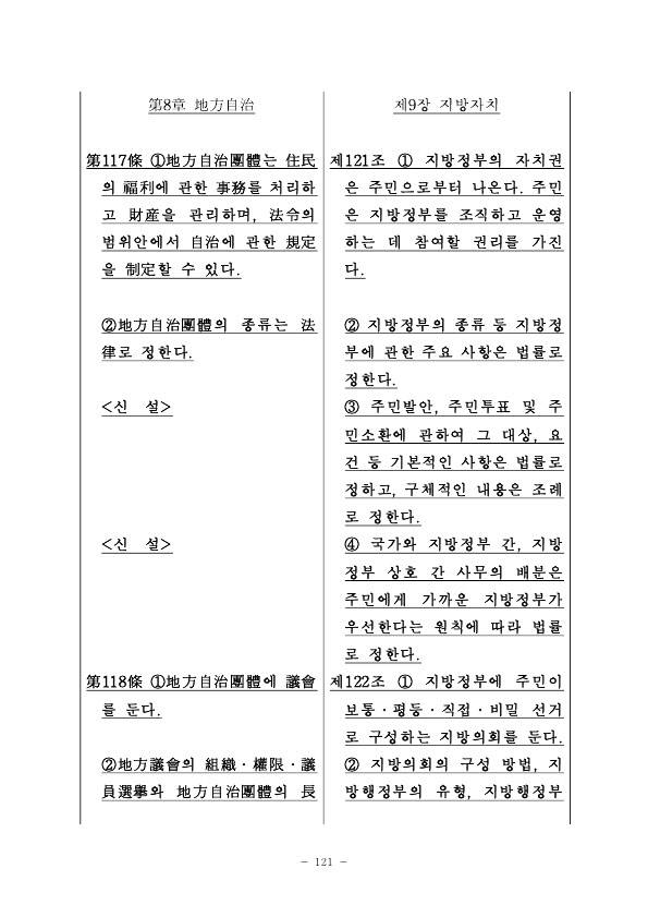
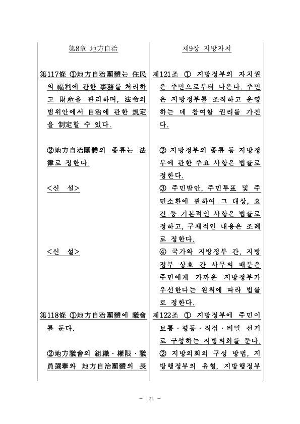
제9장 지방자치
제121조 ① 지방정부의 자치권은 주민으로부터 나온다. 주민은 지방정부를 조직하고 운영하는 데 참여할 권리를 가진다.
② 지방정부의 종류 등 지방정부에 관한 주요 사항은 법률로 정한다.
③ 주민발안, 주민투표 및 주민소환에 관하여 그 대상, 요건 등 기본적인 사항은 법률로 정하고, 구체적인 내용은 조례로 정한다.
④ 국가와 지방정부 간, 지방정부 상호 간 사무의 배분은 주민에게 가까운 지방정부가 우선한다는 원칙에 따라 법률로 정한다.
제122조 ① 지방정부에 주민이 보통ㆍ평등ㆍ직접ㆍ비밀 선거로 구성하는 지방의회를 둔다.
② 지방의회의 구성 방법, 지방행정부의 유형, 지방행정부의 장의 선임 방법 등 지방정부의 조직과 운영에 관한 기본적인 사항은 법률로 정하고, 구체적인 내용은 조례로 정한다.
제123조 ① 지방의회는 법률에 위반되지 않는 범위에서 주민의 자치와 복리에 필요한 사항에 관하여 조례를 제정할 수 있다. 다만, 권리를 제한하거나 의무를 부과하는 경우 법률의 위임이 있어야 한다.
② 지방행정부의 장은 법률 또는 조례를 집행하기 위하여 필요한 사항과 법률 또는 조례에서 구체적으로 범위를 정하여 위임받은 사항에 관하여 자치규칙을 정할 수 있다.
제124조 ① 지방정부는 자치사무의 수행에 필요한 경비를 스스로 부담한다. 국가 또는 다른 지방정부가 위임한 사무를 집행하는 경우 그 비용은 위임하는 국가 또는 다른 지방정부가 부담한다.
② 지방의회는 법률에 위반되지 않는 범위에서 자치세의 종목과 세율, 징수 방법 등에 관한 조례를 제정할 수 있다.
③ 조세로 조성된 재원은 국가와 지방정부의 사무 부담 범위에 부합하게 배분되어야 한다.
④ 국가와 지방정부, 지방정부 상호 간에 법률로 정하는 바에 따라 적정한 재정조정을 시행한다.
제10장 경제
제125조 ① 대한민국의 경제 질서는 개인과 기업의 경제상의 자유와 창의를 존중함을 기본으로 한다.
② 국가는 균형 있는 국민경제의 성장 및 안정과 적정한 소득의 분배를 유지하고, 시장의 지배와 경제력의 남용을 방지하며, 경제 주체 간의 상생과 조화를 통한 경제의 민주화를 실현하기 위하여 경제에 관한 규제와 조정을 할 수 있다.
③ 국가는 지역 간의 균형 있는 발전을 위하여 지역경제를 육성할 의무를 진다.
제126조 ① 국가는 국토와 자원을 보호해야 하며, 지속 가능하고 균형 있는 이용ㆍ개발과 보전을 위하여 필요한 계획을 수립한다.
② 광물을 비롯한 중요한 지하자원, 해양수산자원, 산림자원, 수력과 풍력 등 경제상 이용할 수 있는 자연력은 법률로 정하는 바에 따라 국가가 일정 기간 채취ㆍ개발 또는 이용을 특허할 수 있다.
제127조 ① 국가는 농지에 관하여 경자유전(耕者有田)의 원칙이 달성될 수 있도록 노력해야 하며, 농지의 소작제도는 금지된다.
② 농업생산성의 제고와 농지의 합리적인 이용을 위하거나 불가피한 사정으로 발생하는 농지의 임대차와 위탁경영은 법률로 정하는 바에 따라 인정된다.
제128조 ① 국가는 국민 모두의 생산과 생활의 바탕이 되는 국토의 효율적이고 균형 있는 이용?개발과 보전을 위하여 법률로 정하는 바에 따라 필요한 제한을 하거나 의무를 부과할 수 있다.
② 국가는 토지의 공공성과 합리적 사용을 위하여 필요한 경우에 한하여 특별한 제한을 하거나 의무를 부과할 수 있다.
제129조 ① 국가는 식량의 안정적 공급과 생태 보전 등 농어업의 공익적 기능을 바탕으로 농어촌의 지속 가능한 발전과 농어민의 삶의 질 향상을 위한 지원 등 필요한 계획을 시행해야 한다.
② 국가는 농수산물의 수급균형과 유통구조의 개선에 노력하여 가격 안정을 도모함으로써 농어민의 이익을 보호한다.
③ 국가는 농어민의 자조조직을 육성해야 하며, 그 조직의 자율적 활동과 발전을 보장한다.
제130조 ① 국가는 중소기업과 소상공인을 보호·육성하고, 협동조합의 육성 등 사회적 경제의 진흥을 위하여 노력해야 한다.
② 국가는 중소기업과 소상공인의 자조조직을 육성해야 하며, 그 조직의 자율적 활동과 발전을 보장한다.
제131조 ① 국가는 안전하고 우수한 품질의 생산품과 용역을 제공받을 수 있도록 소비자의 권리를 보장해야 하며, 이를 위하여 필요한 정책을 시행해야 한다.
② 국가는 법률로 정하는 바에 따라 소비자운동을 보장한다.
제132조 국가는 대외무역을 육성하며, 이를 규제·조정할 수 있다.
제133조 국방이나 국민경제에 절실히 필요하여 법률로 정하는 경우를 제외하고는, 사영기업을 국유 또는 공유로 이전하거나 그 경영을 통제 또는 관리할 수 없다.
제134조 ① 국가는 국민경제의 발전과 국민의 삶의 질 향상을 위하여 기초 학문을 장려하고 과학기술을 혁신하며 정보와 인력을 개발하는 데 노력해야 한다.
② 국가는 국가표준제도를 확립한다.
③ 대통령은 제1항의 목적을 달성하기 위하여 필요한 자문기구를 둘 수 있다.
제11장 헌법 개정
제135조 ① 헌법 개정은 국회 재적의원 과반수 또는 대통령의 발의로 제안된다.
② 대통령의 임기 연장 또는 중임 변경을 위한 헌법 개정은 그 헌법 개정 제안 당시의 대통령에 대해서는 효력이 없다.
제136조 대통령은 제안된 헌법 개정안을 20일 이상 공고해야 한다.
제137조 ① 제안된 헌법 개정안은 공고된 날부터 60일 이내에 국회에서 표결해야 하며, 국회 재적의원 3분의 2 이상의 찬성으로 의결된다.
② 헌법 개정안은 국회에서 의결된 날부터 30일 이내에 국민투표에 부쳐 국회의원 선거권자 과반수의 투표와 투표자 과반수의 찬성을 얻어야 한다.
③ 헌법 개정안이 제2항의 찬성을 얻은 경우 헌법 개정은 확정되며, 대통령은 즉시 이를 공포해야 한다.
부칙
제1조 ① 이 헌법은 공포한 날부터 시행한다. 다만, 법률의 제정 또는 개정 없이 실현될 수 없는 규정은 그 법률이 시행되는 때부터 시행한다.
② 제1항에도 불구하고 이 헌법을 시행하기 위하여 필요한 법률의 제정, 개정, 그 밖에 이 헌법의 시행에 필요한 준비는 이 헌법 시행 전에 할 수 있다.
제2조 ① 이 헌법이 시행되기 전까지는 그에 해당하는 종전의 규정을 적용한다.
② 종전의 헌법에 따라 구성된 지방자치단체, 지방의회, 지방자치단체의 장은 이 헌법 제9장에 따른 지방의회와 지방행정부의 장이 선출되어 지방정부가 구성될 때까지 이 헌법에서 정하는 지방정부, 지방의회, 지방행정부의 장으로 본다.
제3조 이 헌법 개정 제안 당시 대통령의 임기는 2022년 5월 9일까지로 하며, 중임할 수 없다.
제4조 ① 2018년 6월 13일에 실시하는 선거와 그 보궐선거 등으로 선출된 지방의회 의원 및 지방자치단체의 장의 임기는 2022년 3월 31일까지로 한다.
② 제1항에 따른 지방의회 의원 및 지방자치단체의 장의 후임자에 관한 선거는 부칙 제3조에 따른 임기만료로 실시하는 대통령 선거와 동시에 실시한다.
제5조 ① 이 헌법 시행 당시의 공무원은 이 헌법에 따라 임명 또는 선출된 것으로 본다.
② 이 헌법 시행 당시 대법원장의 지명으로 임명된 헌법재판소 재판관은 대법관회의에서 선출되어 임명된 것으로 본다.
③ 이 헌법 시행 당시 대법원장이 지명한 중앙선거관리위원회의 위원은 대법관회의에서 선출한 것으로 본다.
④ 이 헌법 시행 당시의 감사원장, 감사위원은 이 헌법에 따라 후임자가 임명될 때까지 그 직무를 수행하며, 임기는 후임자가 임명된 날의 전날까지로 한다.
제6조 이 헌법 시행 당시 군사법원에 계속 중인 사건으로서 이 헌법에 따라 군사법원의 관할에서 제외되는 사건은 법원으로 이관된 것으로 본다. 이 경우 이미 행해진 소송행위의 효력은 영향을 받지 않는다.
제7조 ① 이 헌법 시행 당시의 법령과 조약은 이 헌법에 위반되지 않는 한 그 효력을 지속한다.
② 종전의 헌법에 따라 유효하게 행해진 처분, 행위 등은 이 헌법에 따
른 처분, 행위 등으로 본다.
제8조 이 헌법 시행 당시 이 헌법에 따라 새로 설치되는 기관의 권한에 속하는 직무를 수행하고 있는 기관은 이 헌법에 따라 새로운 기관이 설치될 때까지 존속하며 그 직무를 수행한다.
제9조 이 헌법 시행 당시의 지방자치단체 규칙은 이 헌법에 따른 자치규칙으로 본다.

































































< >
Copyright © 경향신문. 무단전재 및 재배포 금지.
- [속보] 4년연임 대통령제, 선거연령 18세 개헌안 발표
- [속보] 대통령 개헌안에 '토지공개념' 명시
- [속보] 청와대, 기본권 국민주권 개헌안 요지 발표
- [단독]“김병기, 차남 빗썸 취업 청탁 대가로 경쟁사 두나무 문제 지적” 전 보좌진 폭로
- 성심당 케이크에 들어가는 딸기는 어디서 올까…‘크리스마스’에 딸기 농가들이 사는 법
- 국힘 “사상 최악의 해당 행위” “배신” 이혜훈 제명
- ‘반탄’ 이혜훈 발탁에 “대통령실 설명 필요” “내란 지지자에 정부 곳간 열쇠 맡기나”
- “두꺼운 외투가 목숨 살렸다”···술 취한 20대, 일면식도 없는 아파트 이웃에 흉기 휘둘러
- ‘한국 개 식용 비판’ 브리지트 바르도 프랑스 배우 별세
- 630마력·최고 시속 320㎞…마세라티 ‘MC푸라’ 국내 상륙